Allegro MicroSystems A5932 Sinusoidal Sensorless Fan Controllers
Allegro MicroSystems A5932 Three-Phase Sinusoidal Sensorless Fan Controllers incorporate a sinusoidal drive to minimize audible noise and vibration for high-power fans. A sinusoidal voltage profile is applied to the windings of the motor at startup to quietly start and gradually increase the motor to the desired speed. The motor speed is controlled by applying a duty cycle command to the speed (SPD) input, and the SPD input is allowed to operate over a wide frequency range. Allegro MicroSystems A5932 Controllers are available in three package options: 24-contact 4mm x 4mm QFN, a 24-contact 4mm x 4mm QFN with an exposed thermal pad and wettable flank, or 24-lead TSSOP with an exposed thermal pad.Features
- Automotive grade, AEC-Q100 qualified
- Sinusoidal drive for low vibration and noise
- Configurable closed-loop speed curves
- RD output
- Quiet startup
- Proprietary high-efficiency control algorithm
- Automatic phase advance
- Windmill detection
- Fault output
- FG speed output
- Lock detection
- Overcurrent limit (OCL)
- Short-circuit protection (OCP)
- Direction input
- Brake input
- Adjustable gate drive
Specifications
- 50V supply voltage
- 1000 cycles of EEPROM write cycles
- Temperature Range
- -40°C to +105°C (Range G)
- -40°C to +150°C (Range K)
- Packages
- 24-contact 4mm x 4mm QFN with exposed thermal pad
- 24-contact 4mm x 4mm QFN with exposed thermal pad and wettable flank
- 24-lead TSSOP with exposed thermal pad
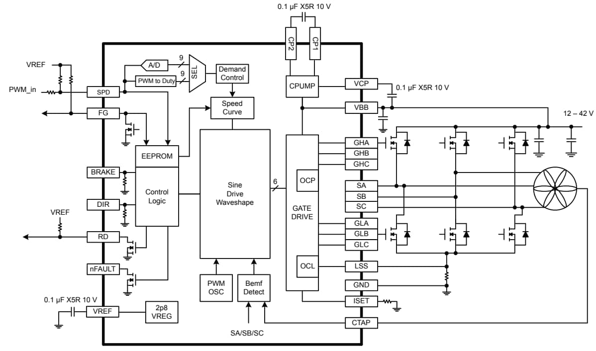
Typical Application Diagram
Additional Resources
Published: 2023-05-16
| Updated: 2025-03-03
