Allegro MicroSystems A8652 & A8653 Synchronous USB Buck Regulators

Allegro MicroSystems A8652 and A8653 Synchronous USB Buck Regulators provide tight load regulation over a wiring harness without needing remote sense lines. The remote load regulation control includes a 115% regulated voltage clamp with dynamic overvoltage protection, with the OVP threshold changing with the correction voltage. These USB buck regulators include a user-configurable load-side current limit to fold back the output voltage during an output overcurrent condition. The A8652 and A8653 synchronous USB buck regulators offer an adjustable switching frequency of 100kHz to 2.2MHz and can withstand surge voltages of up to 40V. These USB buck regulators are available in a 16-pin eTSSOP package with exposed pads for improved thermal dissipation. The A8652 and A8653 synchronous USB buck regulators are Lead-free, with 100% matte-tin lead frame plating. Typical applications include rear seat entertainment, navigation systems, motorcycle clusters, and automotive USB power ports.

Features

  • Automotive AEC-Q100 qualified
  • Cable and wiring drop compensation
  • Dynamic voltage correction with controller
  • Integrated high-side and low-side switching MOSFETs
  • Programmable load-side current limit
  • Maximized duty cycle for low dropout operation
  • Stable with ceramic output capacitors
  • Frequency dithering for lower EMI signature
  • External adjustable compensation network

Specifications

  • 4V to 36V operating input voltage range
  • 100kHz to 2.2MHz adjustable switching frequency range 
  • 100kHz to 2.2MHz synchronization to external clock
  • UVLO STOP threshold is at 2.6VTYP
  • 150°C maximum junction temperature (TJ(max))
  • Withstand surge voltages up to 40V
  • Continuous loading:
    • 2.6A for A8653
    • 1A for A8652

Applications

  • Automotive USB power ports
  • Rear seat entertainment
  • Navigation systems
  • Motorcycle clusters

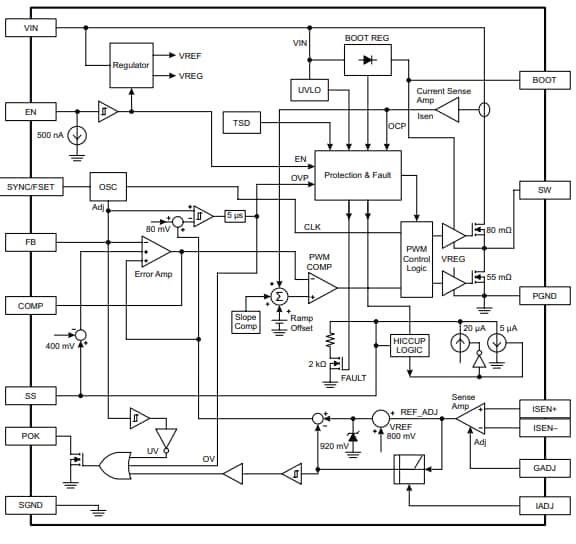
Functional Block Diagram

Block Diagram - Allegro MicroSystems A8652 & A8653 Synchronous USB Buck Regulators
View Results ( 2 ) Page
Part Number Description Package/Case Packaging Moisture Sensitive
A8653KLPTR-T Switching Voltage Regulators AUTOMOTIVE BUCK REGULATOR TSSOP-16 Reel Yes
A8652KLPTR-T Switching Voltage Regulators AUTOMOTIVE BUCK REGULATOR TSSOP-16 Reel Yes
Published: 2023-03-24 | Updated: 2023-07-05