Allegro MicroSystems ACS37002 400kHz High Accuracy Current Sensor ICs

Allegro MicroSystems ACS37002 400kHz High Accuracy Current Sensor ICs is a fully integrated hall-effect current sensor with very high accuracy. The ACS37002 is ideal for control loops of the most demanding power conversion applications. Current flows through the ACS37002 Hall sensor IC via the internal conductor coupling the magnetic field generated. No physical connection between the current and the IC allows high-voltage isolation. The current is sensed differentially by two Hall plates that remove interfering external common-mode magnetic fields. The ACS37002 is factory-trimmed to provide high accuracy over the entire operating range without the requirement of further programming.

The Allegro MicroSystems ACS37002 400kHz High Accuracy Current Sensor ICs feature an analog and reference output for signal integrity in noisy environments. The device includes a fast over-current fault output with a user-configurable threshold via an analog input pin, providing short-circuit detection and enhanced system protection.

Additionally, the ACS37002 offers four user-selectable gain options in the same device with two logic inputs without the need for extra components. These options permit designers' flexibility and minimize the overall bill-of-material for systems that need different current sensing ranges.

Features

  • Wide operating bandwidth 400kHz
  • Internal conductor resistance as low as 0.27mΩ (MC package)
  • 1% Sensitivity error from -40°C to 125°C (KMA version)
  • Pin-selectable Gain Options (4)
  • Fast over-current detection 1.5µs max response time
  • Available in three different SOICW-16 packages
    • LA package is optimized for higher sensitivity and lower noise
    • MA package provides high isolation of 4.8kVrms
    • MC package combines a conductor resistance of 0.27mΩ and the highest isolation rating of 5kVrms for applications where ultra-low power loss and high reinforced isolation are needed

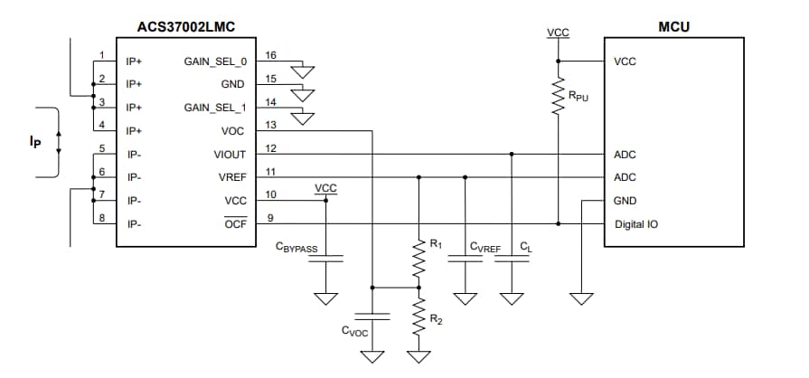
ACS37002LMC Typical Application

Application Circuit Diagram - Allegro MicroSystems ACS37002 400kHz High Accuracy Current Sensor ICs

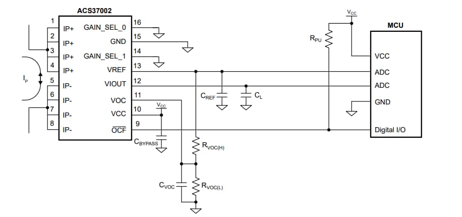
ACS37002 Typical Application

Application Circuit Diagram - Allegro MicroSystems ACS37002 400kHz High Accuracy Current Sensor ICs

Block Diagram

Block Diagram - Allegro MicroSystems ACS37002 400kHz High Accuracy Current Sensor ICs
Published: 2022-02-21 | Updated: 2025-03-03