Allegro MicroSystems APM81815 Synchronous Buck Regulator

Allegro MicroSystems APM81815 80V, 1.5A Synchronous Buck Regulator is a high-performing DC-DC regulator designed for 48V systems to provide superior EMI performance in dual-voltage hybrid electric vehicles. This synchronous buck regulator simplifies 48V power regulation, delivering a cost-effective solution with minimal design effort and a small footprint. The thermally enhanced and wettable flank 24-pin QFN package features exposed thermal pads and space-saving dimensions of 4mm x 4 mm x 2.1mm. Allegro MicroSystems APM81815 80V, 1.5A Synchronous Buck Regulator is automotive qualified to a Grade 1 temperature rating, which allows it to withstand harsh environments without degradation. Ideal applications include advanced driver assistance systems (ADAS), xEV powertrains, and industrial.

Features

  • High-performing DC-DC regulator
  • Highly integrated
  • Thermally enhanced and wettable flank 24-pin QFN package
  • Superior EMI performance
  • Withstands harsh environments without degradation
  • Minimizes number of additional components, ideal for space-constrained applications
  • Simplifies 48V power regulation
  • Cost-effective solution
  • Minimal design effort
  • Small footprint saves space
  • Integrated capacitors
  • Packaging technology enables integration of converter, along with EMI capacitors, to offer a power supply that will meet stringent EMC specifications without needing additional EMI filters
  • Automotive qualified to Grade 1 temperature rating

Applications

  • ADAS
    • Steering
    • Braking
  • Industrial
    • EV charging
    • Robotics
    • Datacenter power
  • xEV powertrain
    • Onboard chargers (OBCs)
    • DC-DC
    • Inverter
    • Thermal management

Specifications

  • 5V to 72V VIN operating range
  • 1.5A continuous output current
  • Integrated VIN and boot cap reduces component count and achieves ultra-low EMI
  • 28μA no-load quiescent current (48VIN to 12VOUT)
  • 2.15MHz internally fixed and adjustable from 400kHz to 2.4MHz
  • 4mm x 4mm x 2.1mm dimensions

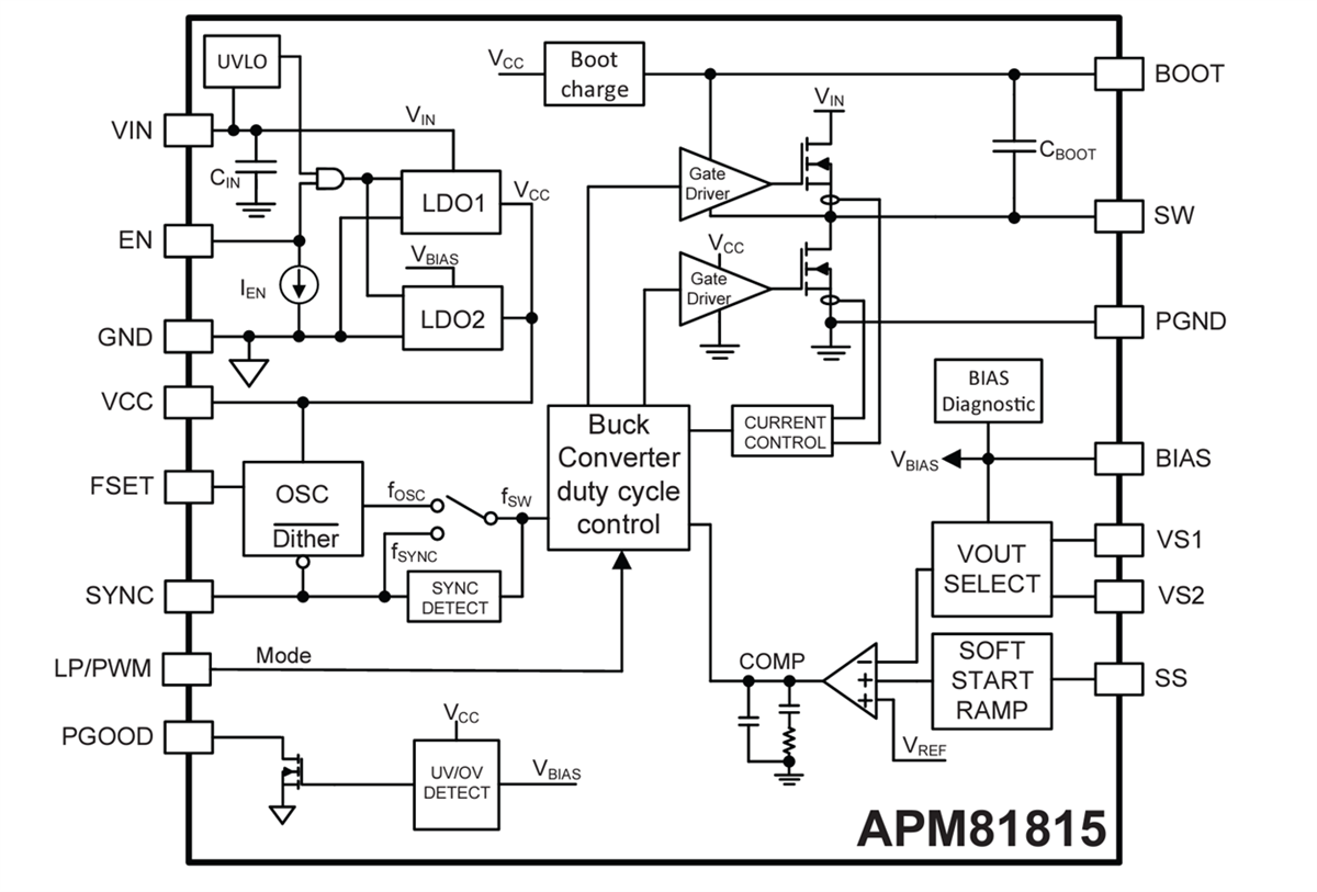
Functional Block Diagram

Block Diagram - Allegro MicroSystems APM81815 Synchronous Buck Regulator

Typical Application Circuit

Application Circuit Diagram - Allegro MicroSystems APM81815 Synchronous Buck Regulator
Published: 2024-11-06 | Updated: 2025-03-03