Analog Devices Inc. ADA4352-2 Dual-Channel PGTIA

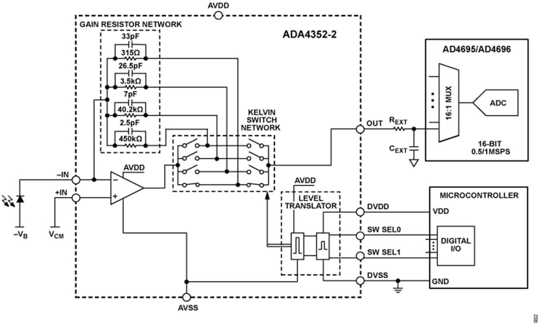
Analog Devices ADA4352-2 Dual-Channel Programmable Gain Transimpedance Amplifier (PGTIA) is a breakthrough solution for precisely measuring small currents over a wide dynamic range. The precision of the ADA4352-2 over a wide temperature range of -40°C to +125°C enables users to perform one calibration of the end equipment at room temperature, thereby saving test time and cost. The ADA4352-2 integrates four current-to-voltage gain selections per channel, and the gain is programmable using two logic pins per channel to provide a flexible, fully functional compact PGTIA solution. Additionally, with a robust output stage and low noise, the ADA4352-2 can directly drive 16-bit precision analog-to-digital converters (ADCs, such as AD4696), providing a complete analog front-end (AFE) to address the most challenging precision current measurement applications.

The Analog Devices ADA4352-2 is offered in a 3mm × 3mm LFCSP, reducing the printed circuit board (PCB) area by up to 10 times relative to a discrete design using standalone operational amplifiers (op amps) and switches.

Features

  • Small, dual-channel, complete PGTIA and AFE solution
  • 16-lead LFCSP, 3mm × 3mm small package
  • Integrated four internal gains per channel
    • Range 0, internal RF = 315Ω
    • Range 1, internal RF = 3.5kΩ
    • Range 2, internal RF = 40.2kΩ
    • Range 3, internal RF = 450kΩ
  • Wide input current dynamic ranges from 100 picoamps to milliamps
  • Excellent DC precision
    • Low offset voltage - ±100μV maximum, +25°C
    • Low offset voltage drift - ±0.85μV/°C maximum, -40°C to +125°C
    • Low switch integrated switch impedance - 19Ω maximum, -40°C to +125°C
  • Excellent dynamic performance
    • Range 0 settling time - 1µs
    • Range 1 settling time - 2µs
    • Range 2 settling time - 5µs
    • Range 3 settling time - 10µs
  • The Kelvin-connected architecture eliminates gain error due to switch resistance over temperature
  • +2.7V to +5.5V single-supply operation
  • ±1.85V to ±2.75V dual-supply operation
  • Wide gain 8.5MHz bandwidth product
  • Wide -40°C to +125°C operating temperature range

Applications

  • Precision current to voltage (I to V) conversion
  • Programmable gain TIAs
  • Photodetector interface and amplification
  • Optical networking equipment
  • Optical power measurement
  • Instrumentation (spectroscopy and chromatography)
  • Precision data acquisition systems (DAQ)

Simplified Application Diagram

Application Circuit Diagram - Analog Devices Inc. ADA4352-2 Dual-Channel PGTIA
Published: 2025-05-28 | Updated: 2025-06-11