Analog Devices Inc. LT3046 Evaluation Kits
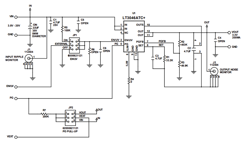
Analog Devices LT3046 Evaluation Kits feature the LT3046, a 20V, 200mA ultra-low noise, ultra-high power-supply rejection ratio (PSRR), low dropout (LDO) linear regulator. The LT3046 EV board operates over an input voltage range of 3.8V to 20V, delivering a maximum output current of 200mA. In addition to featuring ultra-low noise and ultra-high PSRR, the regulator offers programmable power-good functionality and a programmable current limit. Current monitoring is also achieved by sensing the ILIM pin voltage. Built-in protection includes reverse-battery protection, reverse-current protection, internal current limit with foldback, and thermal limit with hysteresis.Features
- 3.8V to 20V input voltage range
- Resistor-programmed 3.32V output voltage
- 200mA maximum output current
- BNC connectors for noise and PSRR measurement
- Resistor programmed power-good
- Resistor-programmable current limit, current monitoring, and UVLO
- Thermally enhanced, 12-lead, 3mm x 3mm, DFN package
Applications
- RF power supplies, including PLLs, VCOs, Mixers, LNAs, and PAs
- Very low-noise instrumentation
- High-speed/-precision data converters
- Post-regulators for switching supplies
Required Equipment
- DC power supply
- Multimeters for voltage and current measurements
- Electronic or resistive loads
Schematic
Published: 2024-02-27
| Updated: 2025-07-06
