Analog Devices Inc. LT8609/A/B Synchronous Step-Down Regulators

Analog Devices Inc. LT8609/A/B Synchronous Step-Down Regulators are compact, high efficiency, high speed, and consume 1.7µA of non-switching quiescent current. The LT8609/A/B Regulators deliver 3A of continuous current. The devices offer a Burst Mode operation enabling high efficiency down to very low output currents while keeping the output ripple below 10mVP-P.

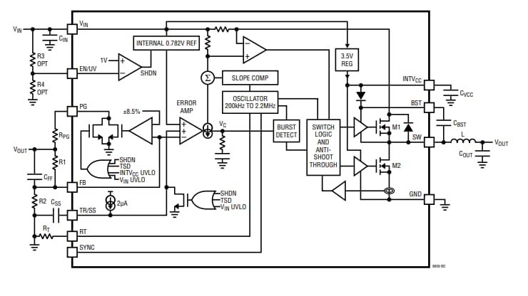
The SYNC pin allows synchronization to an external clock, or spread spectrum modulation for low EMI operation. Internal compensation with peak current mode topology allows the use of small inductors and results in fast transient response and good loop stability. The devices feature an EN/UV pin that has an accurate 1V threshold and can be used to program VIN UVLO or to shut down the part.

The TR/SS pins offer a capacitor that programs the output voltage ramp rate during start-up. This is while the PG flag signals when VOUT is within ±8.5% of the programmed output voltage as well as fault conditions. The LT8609A has slower switch edges for lower EMI emissions. The LT8609B offers applications that operate in pulse-skipping mode only.

Features

  • Wide 3.0V to 42V input voltage range
  • Ultralow quiescent current burst mode operation:
    • <2.5µA IQ regulating 12VIN to 3.3VOUT
    • <10mVP-P output ripple
  • High efficiency 2MHz synchronous operation, >93% efficiency at 1A, 5VOUT from 12VIN
  • 3A maximum continuous output
  • Fast 45ns minimum switch-on time
  • Adjustable and synchronizable from 200kHz to 2.2MHz
  • Spread spectrum frequency modulation for low EMI
  • Allows use of small inductors
  • Low dropout
  • Peak current mode operation
  • Accurate 1V enable pin threshold
  • Internal compensation
  • Output soft-start and tracking
  • Small 10-lead or 16-lead MSOP package

Applications

  • GSM transceivers
  • General purpose step-down
  • Low EMI step-down

Block Diagram

Block Diagram - Analog Devices Inc. LT8609/A/B Synchronous Step-Down Regulators
Published: 2019-09-26 | Updated: 2025-06-03