Analog Devices Inc. MAX25561 ASIL B LED Backlight Drivers
Analog Devices Inc. MAX25561 ASIL B LED Backlight Drivers are 6-channel devices with an integrated current-mode boost controller that operates over a switching frequency range of 400kHz to 2.2MHz and incorporates a spread spectrum. Selectable phase-shifting of the output channels is included to reduce EMI. The TQFN packaged MAX25561 provides up to 220mA per channel and operates within a -40°C to +125°C temperature range. The Analog Devices MAX25561 can operate down to very low battery voltages by a unique input voltage switching scheme. Extensive diagnostics and an I2C interface are included to assist with system ASIL B compliance.Features
- Operates down to 3V on battery input while maintaining 5V gate drive, wide boost duty-cycle range
- Boost or SEPIC current-mode DC-DC controller
- 400kHz to 2.2MHz operating frequency range
- Optional spread spectrum
- Can be synchronized to an external clock
- LED current sinks
- Up to 220mA output current per string
- Low OUT_ regulation voltage
- Optional phase-shifting between channels
- Dimming
- 15000:1 ratio at 200Hz
- External or internal (I2C)
- >15000:1 ratio with hybrid dimming
- Integrated charge-pump to drive series nMOSFET
- Temperature foldback using an external NTC temperature sensor
- Fast startup option without I2C intervention using EN pin only
- I2C interface with CRC, readback of measured DIM pin duty cycle and frequency
- FLTB output provides diagnostic information
- Shorted or open LEDs
- Any OUT_ pin shorted to GND
- IREF/RT resistor out of range
- Thermal warning/shutdown
- Undervoltage/overvoltage on boost output
- Bandgap out-of-range / internal oscillator failure
- V18 internal supply out-of-range
- Input overcurrent (measured at boost input using external sense resistor)
- Input/output PWM comparison
- Continuous output current measurement and current mismatch (shutdown/flag)
- Compact TQFN package
Applications
- Automotive instrument clusters
- Automotive central information displays
- Automotive head-up displays
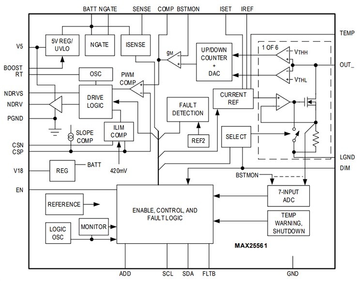
Block Diagram
Published: 2024-02-28
| Updated: 2025-09-18
