Analog Devices Inc. MAX49918 Bidirectional Current-Sense Amplifiers

Analog Devices Inc. MAX49918 Bidirectional Current-Sense Amplifiers (CSAs) are high-precision CSAs with an I2C programmable gain option from 10V/V to 200V/V in eight steps. The multiple programmable gain options offer maximum flexibility for the user to change the gain on the fly. Operating over a -40°C to +125°C temperature range, the Analog Devices MAX49918 offers a supply voltage of +2.7V to +5.5V with a typical quiescent supply at 0.7mA. The ICs feature bidirectional current sensing and are available in a 3mm x 3mm, 10-pin TDFN package.

These devices feature an operating input common-mode range from -5V to +70V, with protections extending to -6V and up to +80V, providing protection against reverse battery and high-voltage spikes. The low input offset of ±1μV (typical) and low gain error of ±0.01% (typical) make this device best-suited for high-precision current measurements. 

Features

  • Programmable gain options through I2C from 10V/V to 200V/V (8x steps)
  • Typical input offset voltage
    • ±1μV for REF1 = REF2 = VDD/2
    • ±5μV for REF1 = VDD and REF2 = GND at gain = 20V/V
  • ±0.01% typical gain error
  • -5V to +70V input voltage range
  • -6V to +80V protective immunity
  • 70kHz, -3dB bandwidth at gain = 20V/V
  • 145dB DC CMRR
  • Rail-to-rail output
  • 3mm x 3mm, TDFN-10 package
  • -40°C to +125°C temperature range

Applications

  • Monitoring distinct current levels
  • Using the same current-sense resistors across multiple system variants
  • Requires a non-typical gain value due to sense resistor constraints
  • H-bridge motor and solenoid current sensing
  • Battery current monitoring
  • High- and low-side precision current sensing

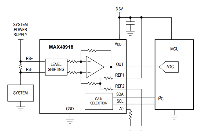
Simplified Block Diagram

Block Diagram - Analog Devices Inc. MAX49918 Bidirectional Current-Sense Amplifiers
Published: 2024-03-05 | Updated: 2025-03-25