Analog Devices Inc. TMCM-1290-EVAL Evaluation Board
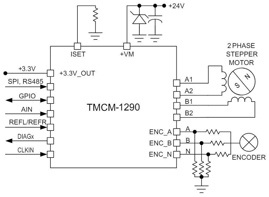
Analog Devices Inc. TMCM-1290-EVAL Evaluation Board assesses the TMCM-1290 independently using TMCL-IDE evaluation features. The Analog Devices Inc. TMCM-1290-EVAL board follows a standard schematic and provides multiple operation mode testing options. The TMCM-1290 module supports two-phase bipolar stepper motors up to 2.1ARMS (3APEAK) and offers configuration via SPI/RS485/UART interfaces.Features
- 2-phase stepper motor up to 2.1ARMS coil current (3APEAK)
- 12VDC to 31VDC supply voltage
- SPI, RS485, and UART (optional) interface
- TMCL™ and Modbus protocol stack
- Integrated stepper motor driver
- Integrated 8-point motion controller
- Encoder interface and reference switch input
- StealthChop2 , CoolStep , StallGuard2, and SpreadCycle support
- Analog and digital IO
Applications
- Broad market
- System integrators
- Lab automation
- Textiles
- Packaging
- Life sciences
- Semiconductor handling
- Pumps and motor drives
- Multi-axis applications
Block Diagram
Published: 2024-06-21
| Updated: 2024-07-18
