Analog Devices / Maxim Integrated MAX22213 H-Bridge Drivers

Analog Devices / Maxim Integrated MAX22213 H-Bridge Drivers provide four individually controllable 36V, 3.8AMAX half H-bridge drivers. These devices can be used to drive four solenoids, two brushed DC motors, one single stepper motor, or a combination of different loads. The MAX22213 drivers integrate non-dissipative current sensing, which eliminates the bulky external power resistors normally required for this function. This results in dramatic space and power saving compared with mainstream applications based on an external sense resistor. Typical applications include stepper motor drivers, brushed DC motor drivers, solenoid drivers, and latched valves.

The MAX22213 H-Bridge drivers feature power FETs with very low impedance, resulting in high driving efficiency and low heat generation. The typical total RON (high side plus low side) is 0.25Ω (typical). Each half bridge can be individually PWM controlled by the mean of two logic inputs. These drivers are available in 5mm x 5mm, 32-pin TQFN, and 4.4mm x 9.7mm, 28-pin TSSOP packages.

Features

  • Four independent half H-Bridge drivers:
    • 36V maximum operating voltage
    • 0.25Ω RON (High Side + Low Side) at TA = +25°C
    • Fully independent half-bridge control
  • Protections:
    • Overcurrent Protection for each individual channel (OCP)
    • Undervoltage Lockout (UVLO)
    • Thermal Shutdown TSD = +165°C
    • 5mm x 5mm, 32-Pin TQFN and 4.4mm x 9.7mm, 28-Pin TSSOP packages
  • Current ratings per H-Bridge (TA= +25°C):
    • IMAX = 3.8A (impulsive current for driving capacitive loads)
    • IRMS = 2A
  • Internal Current Sensing (ICS) eliminates external bulky resistors and improves efficiency:
    • Half Full-Scale (HFS) pin to improve current-control accuracy in the low-current range
    • Current-sense output monitor
    • Fault indicator pin (FAULT)

Applications

  • Stepper-motor driver
  • Brushed DC motor driver
  • Solenoid driver
  • Latched valves

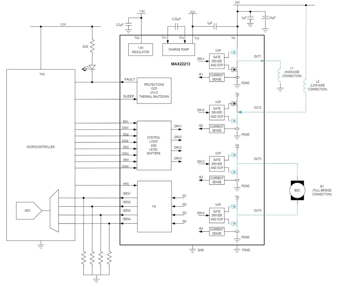
Simplified Block Diagram

Block Diagram - Analog Devices / Maxim Integrated MAX22213 H-Bridge Drivers

Typical Application Circuit

Application Circuit Diagram - Analog Devices / Maxim Integrated MAX22213 H-Bridge Drivers
Published: 2024-06-28 | Updated: 2024-08-05