Analog Devices / Maxim Integrated DS28E16 1-Wire Secure Authenticator

Analog Devices DS28E16 1-Wire Secure Authenticator integrates DeepCover® capability to protect all device-stored data from invasive discovery. The highly integrated DS28E16 combines FIPS202-compliant Secure Hash Algorithm (SHA-3) challenge and response authentication with secured EEPROM. The DS28E16 Secure Authenticator provides a core set of cryptographic tools derived from integrated blocks, including an SHA-3 engine, 256 bits of secured user EEPROM, a decrement-only counter, and a unique 64-bit ROM identification number (ROM ID). The unique ROM ID is a fundamental input parameter for cryptographic operations and is an electronic serial number within the application. The device communicates over the single-contact 1-Wire® bus with a parasitic supply through an internal capacitor. The communication follows the 1-Wire protocol with the ROM ID acting as node address in the case of a multidevice 1-Wire network.

The Analog Devices DS28E16 1-Wire Secure Authenticator is offered in compact Pb-free, RoHS-compliant WLP-6, and TDFN-EP-6 packages, ideal for space-constrained applications.

Features

  • Robust countermeasures protect against security attacks
  • All stored data cryptographically protected from discovery
  • Efficient secure hash algorithm authenticates peripherals
    • FIPS 202 compliant SHA-3 algorithm for challenge/response authentication
    • FIPS 198 compliant keyed-hash message authentication code (HMAC)
  • 17-bit one-time settable, non-volatile decrement-only counter with authenticated read
  • Secure storage for secrets
  • 256 bits of secure EEPROM for user data
  • Unique and unalterable factory-programmed 64-bit identification number (ROM ID)
  • Advanced 1-wire protocol minimizes interface to single contact
  • Full-time overdrive communication speed
  • Internal parasite power capacitor
  • 1.71V to 3.63V operating voltage range
  • -40°C to +85°C operating temperature range
  • ±8kV HBM ESD protection (typical)
  • 3.5µA (typical) Input load current
  • WLP-6, TDFN-EP-6 package options
  • Lead (Pb)-free, RoHS-compliant package

Applications

  • Medical tools/accessories authentication and calibration
  • Accessory and peripheral secure authentication
  • Battery authentication and charge cycle tracking
  • Secure storage of cryptographic keys for host controllers

Block Diagram

Block Diagram - Analog Devices / Maxim Integrated DS28E16 1-Wire Secure Authenticator

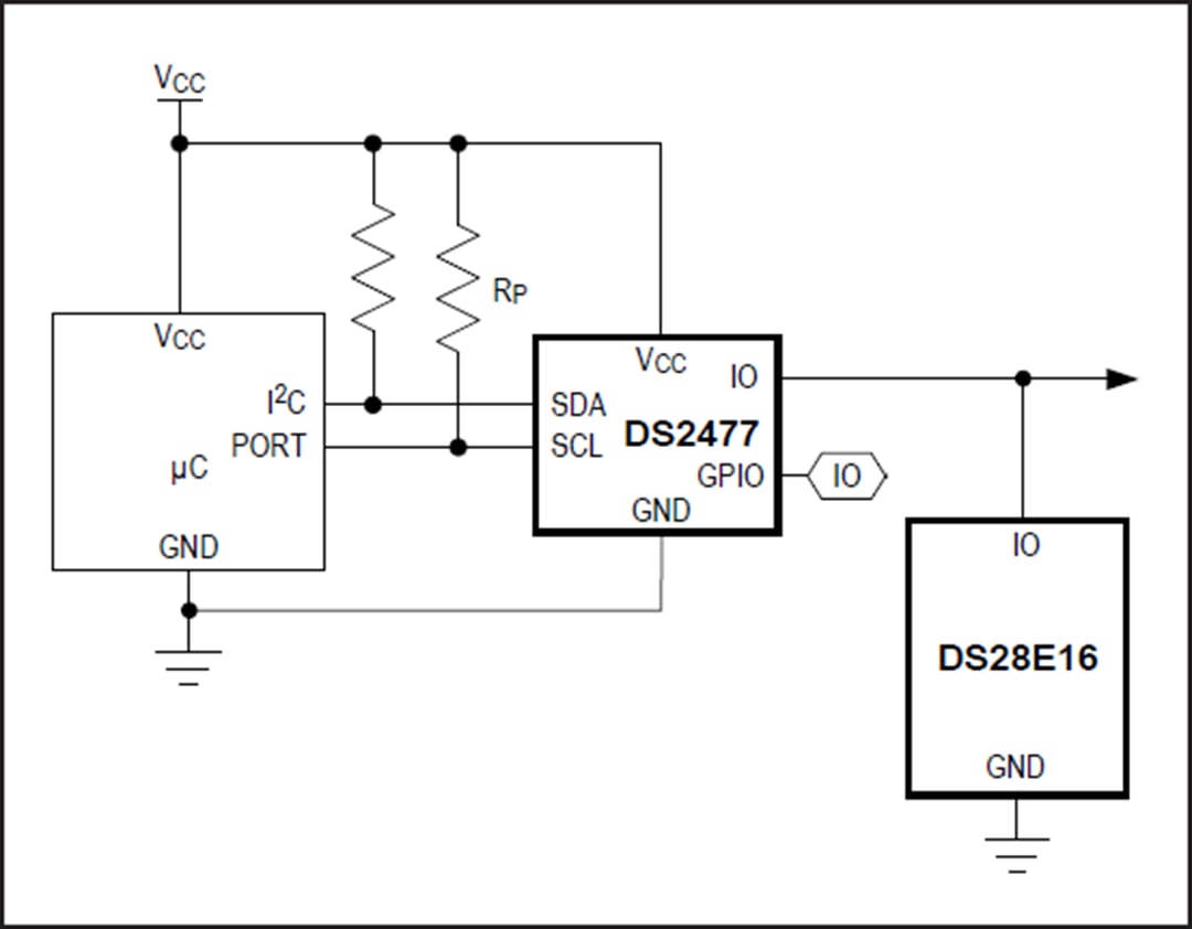
Typical Application Circuit

Analog Devices / Maxim Integrated DS28E16 1-Wire Secure Authenticator
Published: 2019-04-16 | Updated: 2023-04-20