Analog Devices / Maxim Integrated MAX25510 & MAX25511 Integrated Boost Converters
Analog Devices MAX25510 and MAX25511 Integrated Boost Converters are 4-channel, white-LED backlight drivers. These Analog Devices converters have an integrated current-mode boost converter that operates over a switching frequency range of 400kHz to 2.2MHz and incorporates a spread spectrum. Phase-shifting of the output channels is included as an option to further reduce EMI.Features
- Operate down to 3V on Battery Input after Start-Up
- Wide Boost Duty Cycle to Support Low Input Voltage
- Boost or SEPIC Current-Mode DC-DC Controller
- 400kHz to 2.2MHz Operating Frequency Range
- Spread Spectrum Available
- Can Be Synchronized to an External Clock
- LED Current Sinks
- Up to 120mA Output Current per String
- Low OUT_ Regulation Voltage for Best Efficiency
- Optional Phase-Shifting of Outputs
- 16667:1 Dimming Ratio at 200Hz
- NTC Input for LED Current Foldback
- Analog Dimming Capable
- Built-In Automatic Fading Functionality
- FLTB Output Provides Diagnostic Information
- Shorted or Open LEDs
- Thermal Shutdown
- Output Undervoltage
- Compact, 4mm x 4mm TQFN Package
- AEC-Q100 Grade 1
Applications
- Automotive Instrument Clusters
- Automotive Central Information Displays
- Automotive Head-Up Displays
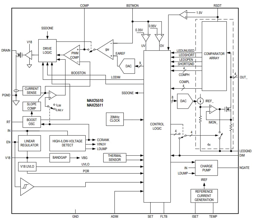
Block Diagram
Published: 2021-09-07
| Updated: 2023-04-18
