Analog Devices / Maxim Integrated MAX5216LPTEVKIT Evaluation Kit
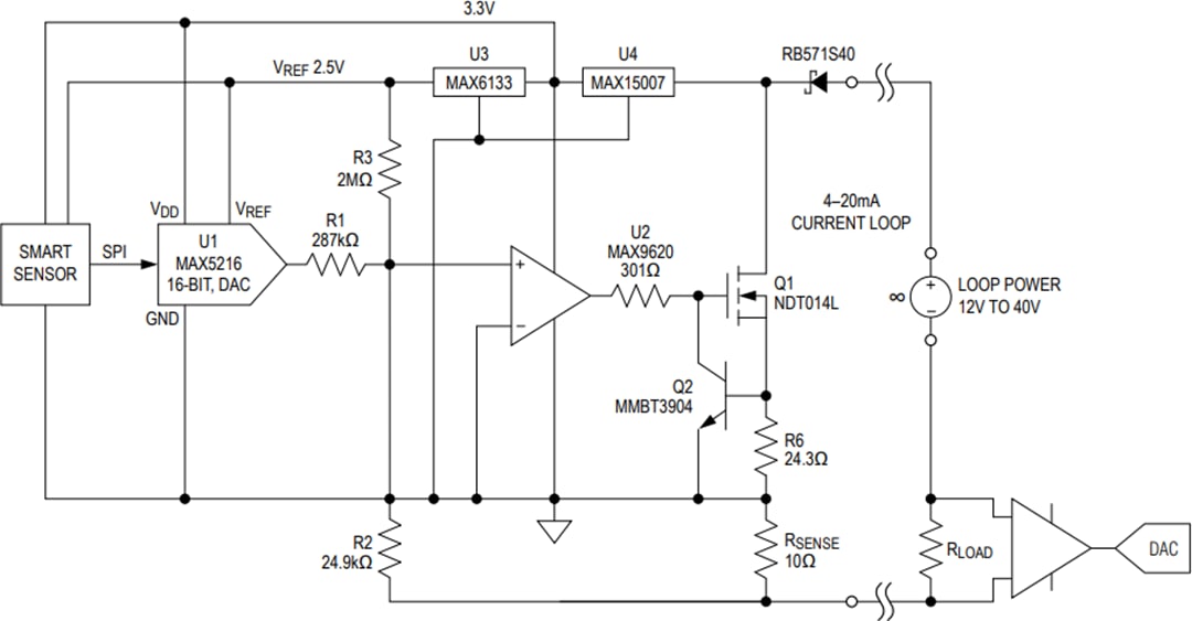
Analog Devices MAX5216LPTEVKIT Evaluation Kit enables evaluation of the loop-powered 4mA to 20mA current loop transmitter reference design. This reference design comes with fault-current-limiting capabilities and Highway Addressable Remote Transducer (HART) modem input/output ready. This kit utilizes the MAX5216, MAX6133, MAX9620, and MAX15007. The MAX5216 is a single-channel, low-power, buffered-output, 3-wire SPI interface 16-bit DAC. The MAX6133 is a 3ppm/°C, low-power voltage reference. The MAX9620 is a single-channel, zero-drift, high-efficiency op-amp with RRIO. The Analog Devices MAX15007 is a 40V, ultra-low quiescent current LDO. The evaluation kit also includes Microsoft Windows® compatible software that provides a simple graphical user interface (GUI) for exercising the features of this reference design.Features
- Analog Devices MAX5216 is a single-channel, low-power, buffered-output, 3-wire SPI interface 16-bit DAC
- Analog Devices MAX9620 is a single-channel, zero-drift, high-efficiency operational amplifier with RRIO
- Analog Devices MAX6133 is a 3ppm/°C, low-power voltage reference
- Analog Devices MAX15007 is a 40V, ultra-low quiescent current low dropout regulator (LDO)
- Analog Devices MAXQ622 is a 16-bit microcontroller with an infrared module
- Wide 12V to 40V Input Supply Range
- Transfer 16-Bit Digital Code to 4–20mA Loop Current
- Offset and Gain Programmable
- < 0.02 % FS Current Error at +25°C
- < 0.1 % FS Current Error Over Temperature Range
- -40°C to +105°C Temperature Range
- 30mA ±20% Resistor-Selectable Current Limiting
- 200µA (typ), 300µA (max) Quiescent Current
- HART Modem Input and Output Ready
- Direct USB Communication through the MAXQ622 Microcontroller
- Windows XP-, Windows Vista-, and Windows 7 (32-Bit)-Compatible Software
- SPI Interface Terminals
- Proven PCB Layout
- Fully Assembled and Tested
Applications
- 2-Wire Sensors
- Automatic Test Equipment
- Automatic Tuning
- Communication Systems
- Gain and Offset Adjustment
- Portable Instrumentation
- Power Amplifier Control
- Process Control and Servo Loops
- Programmable Voltage and Current Sources
Block Diagram
Board Layout
Published: 2016-08-24
| Updated: 2024-05-09
