Apex Microtechnology EK36 Evaluation Kit
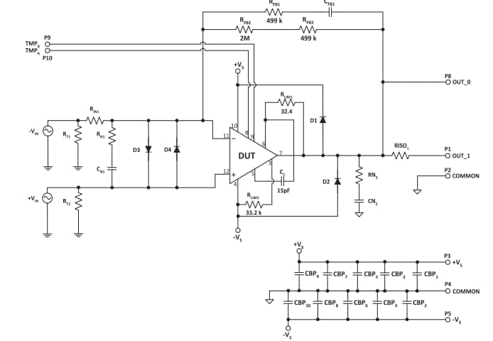
Apex Technology EK36 Evaluation Kit provides a robust PCB with an ideal circuit layout and grounding to evaluate the PA99 linear power operational amplifiers. The evaluation kit offers flexibility for modifying gain in inverting and non-inverting modes and for use as a differential amplifier. The Apex Technology EK36 Evaluation Kit allows options for stability considerations such as isolation resistors, R-C snubber networks, feedback capacitors, noise gain compensation, and compensation capacitors.Features
- Evaluate the PA99 linear power operational amplifiers
- It provides a robust PCB with an ideal circuit layout and grounding
- Offers flexibility for modifying gain in:
- Inverting mode
- Non-inverting mode
- For use as a differential amplifier
- Allows options for stability considerations such as isolation resistors, R-C snubber networks, feedback capacitors, noise gain compensation, and compensation capacitors
Schematic Diagram
Published: 2020-11-17
| Updated: 2024-04-15
