Apex Microtechnology SA111PQ Silicon Carbide Half-Bridge Power Module

Apex Microtechnology SA111PQ Silicon Carbide Half-Bridge Power Module is created with Silicon Carbide (SiC) technology. The module features a leading-edge package design to expand thermal efficiency and power density in analog modules. The SA111PQ is housed in a surface-mount package with a body of 20mm x 20mm. It can provide continuous output currents of 32A, manage supply voltages of up to 650V, and achieve switching frequencies of up to 1MHz.

Features

  • 24A continuous output current, 32A for A-grade
  • 650V supply voltage 
  • ≥500kHz switching frequency
  • 650V supply
  • Increased thermal efficiency case temperature range from -40°C to +125°C
  • 56W internal power dissipation
  • Compact (22mm2), surface mount, QFP-52 package with top-side heatsinking
  • Integrated gate drive with undervoltage lockout and active Miller clamping
  • RoHS compliant

Applications

  • MRI gradient coil-drive
  • Magnetic bearings
  • Motor drive
  • Test equipment
  • Server-fans
  • Power Factor Correction (PFC)
  • AC/DC and DC/DC converters

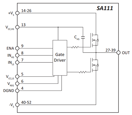
Module Block Diagram

Block Diagram - Apex Microtechnology SA111PQ Silicon Carbide Half-Bridge Power Module

Typical Half-Bridge with Current Sense

Apex Microtechnology SA111PQ Silicon Carbide Half-Bridge Power Module
Published: 2022-05-10 | Updated: 2025-03-17