Broadcom ACPL-352J & ACNW3410/30 Gate Drive Optocouplers

Broadcom ACPL-352J and ACNW3410/30 Gate Drive Optocouplers are designed for various industrial applications, including motor drives and power inverters. The devices have a superb common-mode transient immunity (CMTI) of up to 100kV/µs. This feature prevents erroneous gate driver failures in noisy environments. The Broadcom ACPL-352J and ACNW3410/30 support up to 5A rail-to-rail output current. This feature eliminates the need for an output buffer circuit for implementing cost-effective and power-efficient gate driver solutions.

Features

  • ACPL-352J Features
    • 5A maximum peak output current
    • 4.5A minimum peak output current
    • 150ns maximum propagation delay
    • Dual output drive to control turning on and off time
    • Over-current detection with configurable "Soft" shutdown 
    • Functional Safety Reporting; over current FAULT feedback; IGBT/MOSFET GATE status feedback; UVLO status feedback
    • Under Voltage Lock-Out with Hysteresis
    • 50kV/μs Minimum Common Mode Rejection at VCM = 1500V
    • 15V to 30V wide operating VDD2 range
    • –40°C to 105°C industrial temperature range
    • 8.3mm creepage and clearance
    • Safety approval: UL recognized 5000VRMS for 1min; CSA; IEC/EN/DIN EN 60747-5-5 VIORM = 1414 VPEAK

  • ACNW3430 Features
    • 3.0A maximum peak output current
    • Rail-to-rail output voltage
    • UVLO with VE reference for negative power supply
    • 150ns maximum propagation delay
    • 90ns maximum propagation delay difference
    • LED current input with hysteresis
    • 100kV/µs minimum Common Mode Rejection (CMR) at VCM = 1500V
    • ICC = 5.0mA maximum supply current
    • Under Voltage Lock-Out Protection (UVLO) with Hysteresis
    • Wide Operating VCC Range: 15V to 30V
    • Industrial Temperature Range: –40°C to 105°C
    • Safety Approval
      • UL Recognized 5000 VRMS for 1min.
      • CSA
      • IEC/EN/DIN EN 60747-5-5 VIORM = 1414 Vpeak
  • ACNW3430 Features
    • 5A maximum peak output current
    • Rail-to-rail output voltage
    • UVLO with VE reference for negative power supply
    • 150ns maximum propagation delay
    • 90ns maximum propagation delay difference
    • LED current input with hysteresis
    • 100kV/μs minimum Common Mode Rejection (CMR) at VCM = 1500V
    • ICC = 5mA maximum supply current
    • Under Voltage Lock-Out Protection (UVLO) with Hysteresis 
    • Wide Operating VCC Range: 15V to 30V
    • Industrial Temperature Range: -40°C to 105°C
    • Safety Approval: UL Recognized 5000VRMS for 1min; CSA; IEC/EN/DIN EN 60747-5-5 VIORM = 1414 VPEAK

Applications

  • IGBT/MOSFET gate drive
  • AC and brushless DC motor drives
  • Renewable energy inverters
  • Industrial inverters
  • Switching power supplies

Videos

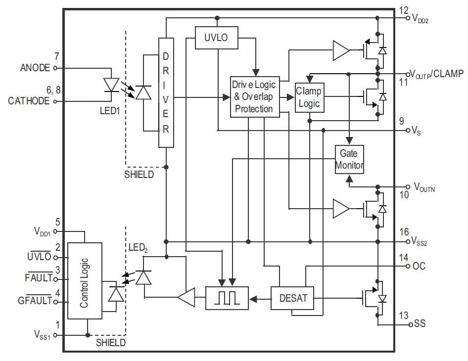
Block Diagrams

View Results ( 8 ) Page
Part Number Datasheet Description Package/Case
ACPL-352J-000E ACPL-352J-000E Datasheet Logic Output Opto-couplers 5A Gate Drive Optocoupler SOIC-16
ACNW3430-000E ACNW3430-000E Datasheet Logic Output Opto-couplers 5A Gate Drive Optocoupler DIP-8
ACPL-352J-500E ACPL-352J-500E Datasheet Logic Output Opto-couplers 5A Gate Drive Optocoupler SOIC-16
ACNW3430-300E ACNW3430-300E Datasheet Logic Output Opto-couplers 5A Gate Drive Optocoupler DIP-8
ACNW3410-000E ACNW3410-000E Datasheet Logic Output Opto-couplers 3A Gate Drive Optocoupler
ACNW3410-300E ACNW3410-300E Datasheet Logic Output Opto-couplers 3A Gate Drive Optocoupler
ACNW3410-500E ACNW3410-500E Datasheet Logic Output Opto-couplers 3A Gate Drive Optocoupler
ACNW3430-500E ACNW3430-500E Datasheet Logic Output Opto-couplers 5A Gate Drive Optocoupler DIP-8
Published: 2016-12-12 | Updated: 2022-06-29