Cincon CHB200W-110SXX-CMFC(D) 200W DC-DC Converters

Cincon CHB200W-110SXX-CMFC(D) 200W DC-DC Converters are chassis mountable and offer 200W output power at single output voltages of 5VDC, 12VDC, 24VDC, 28VDC, and 48VDC. Cincon CHB200W-110SXX-CMFC(D) 200W DC-DC Converters offer a wide (4:1) input voltage range of 43VDC to 160VDC (110VDC nominal) and 3000VDC basic isolation. The series is offered in covered and uncovered versions.

Features

  • 200W isolated output
  • Remote on/off
  • 4:1 input range
  • Regulated outputs
  • 90.5% efficiency
  • Fixed switching frequency
  • Over temperature protection
  • Over voltage / current protection
  • Low no-load power consumption
  • Continuous short-circuit protection
  • Shock and vibration meet EN50155 (EN61373)
  • Safety meets UL60950-1, EN60950-1, and IEC60950-1
  • UL60950-1 2nd (basic insulation) approval for DC modules
  • Meets EN50155:2007 for EMC, environmental and characteristic
  • Fire and smoke meet EN45545-2
  • Built-in EMI filter
  • Baseplate-cooled

Specifications

  • 43VDC to 160VDC input voltage
  • 5VDC, 12VDC, 24VDC, 28VDC, or 48VDC output voltage
  • Up to 40A maximum output current
  • 15mA no load input current
  • 2077mA full load input current
  • Up to 40,000µF maximum capacitor load

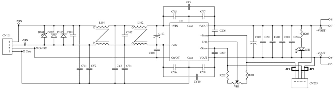
Electrical Circuit Diagram

Application Circuit Diagram - Cincon CHB200W-110SXX-CMFC(D) 200W DC-DC Converters
Published: 2020-06-01 | Updated: 2024-04-03