Diodes Incorporated AP62300/1 & AP62300T Synchronous Buck Converters

Diodes Incorporated AP62300, AP62301, and AP62300T Synchronous Buck Converters integrate a 75mΩ high-side power MOSFET and a 45mΩ low-side power MOSFET to provide high-efficiency step-down DC-DC conversion. These buck converters provide a 3A continuous output current with a 4.2V to 18.0V wide input voltage range. The AP62300, AP62301, and AP62300T Synchronous Buck Converters adopt Constant On-Time (COT) control to minimize external component count. This helps achieve a fast transient response, easy loop stabilization, and low output voltage ripple. 

The AP62300, AP62301, and AP62300T Synchronous Buck Converters are optimized for Electromagnetic Interference (EMI) reduction. These devices have a proprietary gate driver scheme to resist switching node ringing without sacrificing MOSFET turn-on and turn-off times, which reduces high-frequency radiated EMI noise caused by MOSFET switching.

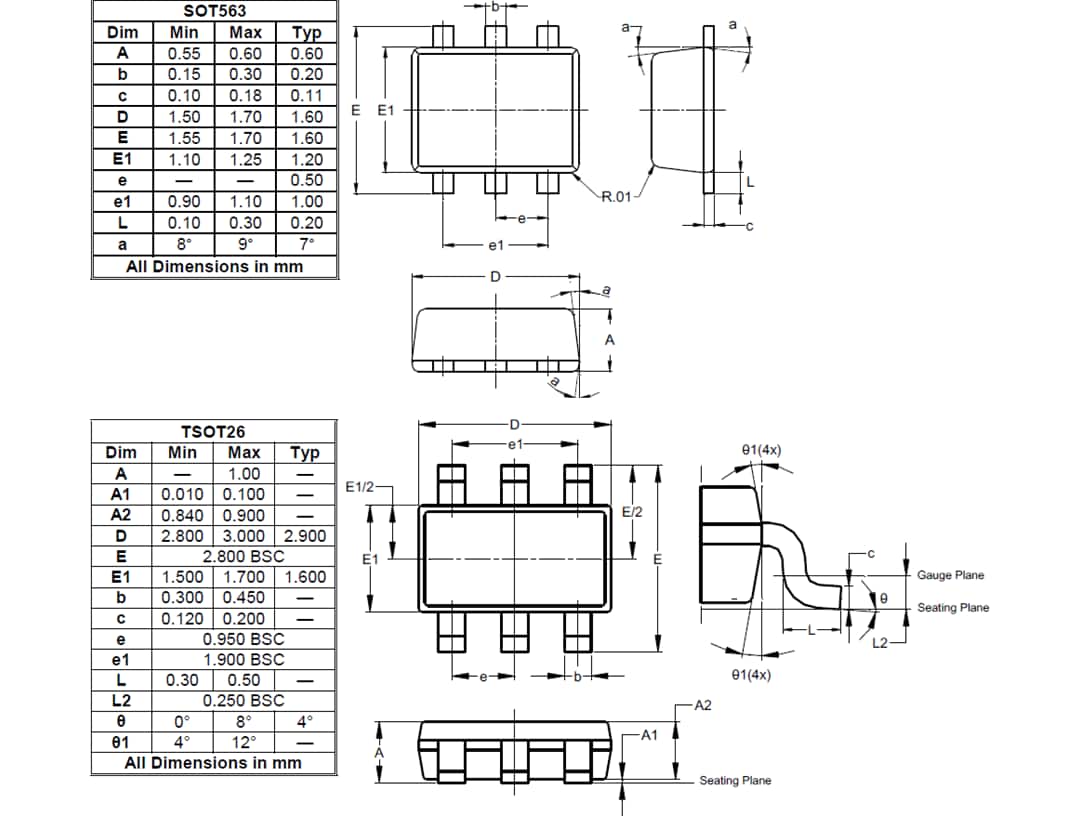
The AP62300 and AP62301 are available in SOT563 and TSOT26 packages. The AP62300T is available in a TSOT26 package. These devices are fully EU Directive 2002/95/EC (RoHS), 2011/65/EU (RoHS 2), and 2015/863/EU (RoHS 3) compliant.

Features

  • 4.2V to 18.0V wide input range (VIN)
  • 0.8V to 7V output voltage (VOUT)
  • 3A continuous output current
  • Reference voltage
    • AP62300 and AP62301: 0.8V ±1% @ TA = +25°C
    • AP62300T: 0.763V ±1%@ TA = +25°C
  • 750kHz switching frequency (VIN = 12V, VOUT = 5V)
  • 155μA low quiescent current (Pulse Frequency Modulation)
  • Up to 83% efficiency at 5mA light load
  • Proprietary gate driver design for best EMI reduction
  • Protection circuitry
    • Undervoltage Lockout (UVLO)
    • Cycle-by-cycle valley current limit
  • Thermal shutdown
  • Package options
    • AP62300 and AP62301: SOT563, TSOT26
    • AP62300T: TSOT26
  • Totally lead-free and fully RoHS compliant 
  • Halogen and Antimony free; "Green" device

Applications

  • 5V and 12V distributed power bus supplies
  • Flat-screen TV sets and monitors
  • Set-top boxes
  • Consumer electronics
  • FPGA, DSP, and ASIC supplies
  • White goods and small home appliances
  • Home audio
  • Network systems
  • General-purpose point of load

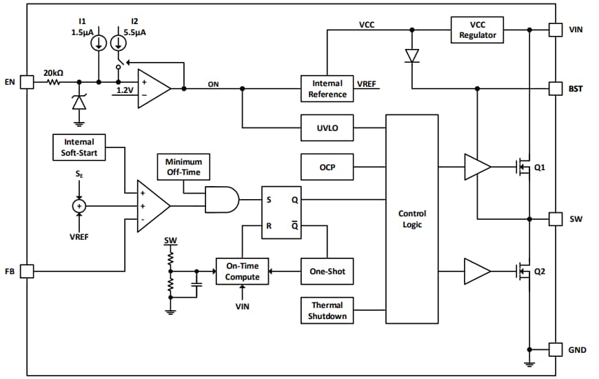
Functional Block Diagram

Block Diagram - Diodes Incorporated AP62300/1 & AP62300T Synchronous Buck Converters

Typical Application Circuit

Application Circuit Diagram - Diodes Incorporated AP62300/1 & AP62300T Synchronous Buck Converters

Package Outline

Mechanical Drawing - Diodes Incorporated AP62300/1 & AP62300T Synchronous Buck Converters
Published: 2020-06-17 | Updated: 2024-08-01