Diodes Incorporated AP3190x AC/DC Power Supply Controllers

Diodes Incorporated AP3190x AC/DC Power Supply Controllers are designed for higher light load efficiency and cost-effectiveness applications. These controllers provide comprehensive protections without additional circuitry. Features include VCC overvoltage protection, output overvoltage protection, and output short-circuit protection. Applications include adapters/chargers, smart speakers, set-top box power supplies, and network adaptors.

Features

  • Burst mode operation for light load high efficiency (at 10% Loading >80%)
  • Primary side control for eliminating optocoupler
  • 65mW no-load input power
  • Adjustable overtemperature protection
  • Multiple QR/AM mode to improve audio noise and efficiency
  • QR for higher efficiency and better EMI
  • Totally lead-free and fully RoHS compliant
  • Halogen and antimony free

Applications

  • Adapters/chargers
  • Smart speakers
  • Set-top box power supplies
  • Network adaptors

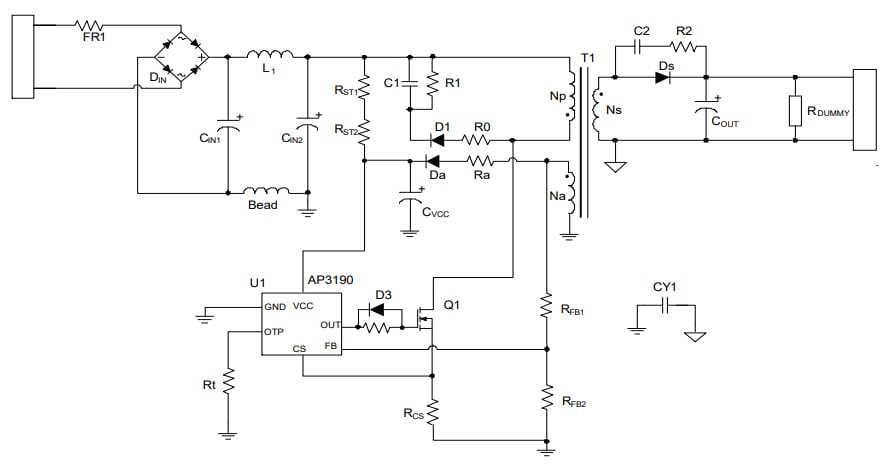
Application Circuit Diagram

Application Circuit Diagram - Diodes Incorporated AP3190x AC/DC Power Supply Controllers

Mechanical Drawing

Mechanical Drawing - Diodes Incorporated AP3190x AC/DC Power Supply Controllers
View Results ( 3 ) Page
Part Number Datasheet Description Input / Supply Voltage - Max
AP3190TW6-7 AP3190TW6-7 Datasheet AC/DC Converters ACDC Single Ended Cont SOT26 T&R 3K 28 V
AP3190PW6-7 AP3190PW6-7 Datasheet AC/DC Converters ACDC Single Ended Cont SOT26 T&R 3K 25 V
AP3190W6-7 AP3190W6-7 Datasheet AC/DC Converters ACDC Single Ended Cont SOT26 T&R 3K 25 V
Published: 2023-07-26 | Updated: 2023-08-18