iC-Haus iC-NZN EVAL NZN1D Evaluation Board

iC-Haus iC-NZN EVAL NZN1D Evaluation Board is designed for evaluating, testing, and measuring the iC-NZN n-type laser diode driver. The iC-NZN n-type laser diode features spike-free switching of laser currents of up to 300mA, optional current control (ACC), and laser current limitation. This laser diode offers low current consumption, sleep-mode <50µA, and safety shutdown with overtemperature.

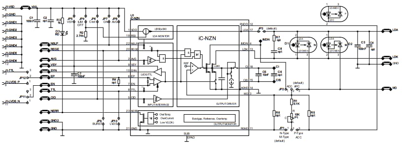
Schematic Diagram

Schematic - iC-Haus iC-NZN EVAL NZN1D Evaluation Board
Published: 2025-11-24 | Updated: 2026-01-21