Infineon Technologies BCR42xU LED Driver

Infineon BCR42xU LED driver provides a low-cost solution for driving 0.25W LEDs with an LED forward current up to 150mA. The internal breakdown voltage is 40V, which is the maximum voltage that the Infineon BCR42xU LED driver IC can sustain. With no need for additional external components like inductors, capacitors, and freewheeling diodes, the Infineon BCR42xU LED drivers are a cost-efficient and PCB-area saving solution.

Features

  • Continuous output current up to 150mA with external resistor
  • Suitable for supply voltages of 40V and above
  • Low side current control
  • Up to 1W power dissipation in a small SC74 package
  • Negative thermal coefficient reduces output current at higher temperatures
  • Easy paralleling of drivers to increase current μC compatible PWM input up to 10kHz (BCR421U)

Applications

  • Architectural LED lighting
  • Channel letters for advertising, LED strips for decorative lighting
  • Retail lighting in refrigerators, freezer cases, and vending machines
  • Emergency lighting (i.e., steps lighting, exit way signs, etc.)
  • Ship, train, and aircraft interior illumination

Pin Configuration

Infineon Technologies BCR42xU LED Driver

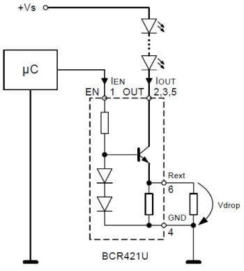
Application Diagram

Infineon Technologies BCR42xU LED Driver
Published: 2010-10-07 | Updated: 2022-03-11