Microchip Technology MCP19111 Synchronous Buck DC/DC Controller

Microchip's MCP19111 Synchronous Buck DC/DC Controller combines the power and performance of a power analog-based controller with the flexibility of a digitally-enhanced interface. Offering an industry-leading level of analog-configurability, the MCP19111 integrates a configurable peak current mode analog controller, synchronous MOSFET driver, LDO, and a fully-functional PIC® Microcontroller. The integrated MCU enables a digital front-end that makes it quick and easy to configure and customize these power supply controllers to address target application needs.

Features

  • Single channel
  • Vin Range: 4.5V to 32.0V
  • Integrated, synchronous MOSFET driver:
    • Logic-Level Drive (5V)
    • 2A Source/4A Sink drive current
  • Master/Slave →Multi-phase operation
  • Packages: QFN 5 × 5mm: 28 lead
  • Fully programmable (12F core)
    • MPLAB® X support, GUI-configurable
    • 4k word Flash, 256b RAM
    • Internal, adjustable Analog compensation
    • Adjustable deadtime/current limit/UVLO/OVLO/…
    • Switching freq: 100 kHz to 1.2 MHz
    • Up to 12 general-purpose I/O
    • PMBus™/I2C™ Communication Interface

Applications

  • Computing
    • Servers
    • Desktops
    • Embedded Controllers
  • Consumer
    • Set-Top Boxes
    • Gaming
  • Communication
    • Networking
    • Telecom

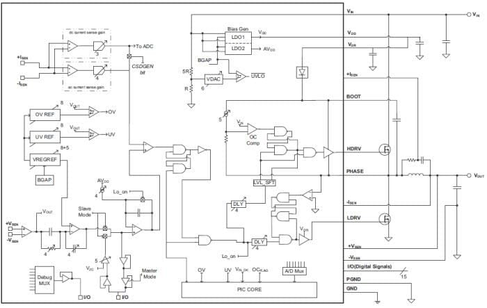
Block Diagram

Block Diagram - Microchip Technology MCP19111 Synchronous Buck DC/DC Controller
Published: 2013-02-04 | Updated: 2022-03-11