Microchip Technology MCP48CXBXX Digital-to-Analog Converters

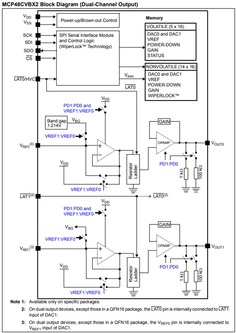
Microchip Technology MCP48CXBXX Digital-to-Analog Converters are single- and dual-channel, 8-bit, 10-bit, and 12-bit, buffered voltage output DAC converters with volatile Media Transfer Protocol (MTP) memory and a Serial Peripheral Interface (SPI). MCP48CXBXX is suitable for consumer and industrial applications, such as setpoint or offset trimming, sensor calibrations, and motor-control applications. The devices provide four voltage reference options: Device VDD, external VREF (buffered or unbuffered), and internal bandgap. The devices also offer one least significant bit of Integral Non-Linearity (INL), with low power consumption and 6µs settling time. MTP memory can be written up to 32 times for each specific register. MCP48CXBXX requires a high-voltage level on the HVC pin, typically 7.5V, to program the desired memory location successfully. 

Features

  • Memory options:
    • MCP48CVBXX volatile memory
    • MCP48CMBXX nonvolatile memory
  • Operating voltage range:
    • 1.8V to 2.7V reduced device specifications
    • 2.7V to 5.5V full specifications
  • Output voltage resolutions:
    • 8-bit: MCP48CXB0X (256 steps)
    • 10-bit: MCP48CXB1X (1024 steps)
    • 12-bit: MCP48CXB2X (4096 steps)
  • DAC voltage reference source options:
    • Device VDD
    • External VREF pin (buffered or unbuffered)
    • Internal band gap (1.214V typical)
  • Output gain options
    • 1x (unity)
    • 2x (available when not using internal VDD as a voltage source)
  • Power-on/brown-out reset (POR/BOR) protection
  • Power-down modes:
    • Disconnects output buffer (High-Impedance)
    • Selection of VOUT pull-down resistors (100KΩ or 1KΩ)
  • SPI interface:
    • 50MHz write speed
    • 25MHz read speed
  • -40°C to +125°C extended temperature range
  • 1LSb Integral Nonlinearity (INL) specification

Applications

  • Setpoint or offset trimming
  • Sensor calibration
  • Low-power portable instrumentation
  • PC peripherals
  • Data acquisition systems

Block Diagrams

Published: 2019-03-14 | Updated: 2023-05-23