Microchip Technology PD69210 PoE Controllers

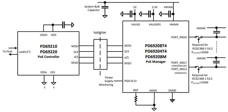
Microchip Technology PD69210 PoE Controllers are cost-effective, pre-programmed MCUs. These controllers are designed to implement Enhanced mode PoE control in conjunction with the PD69208M, PD69208T4, and PD69204T4 PSE managers. The PD69210 controllers feature an embedded ARM Cortex™-M0+ core. These controllers utilize the I2C or UART interface to the host CPU and are designed to support software field upgradable through the communication interface. The PD69210 controllers are available in a 32-pin 5mm × 5mm QFN package.

Features

  • Supports IEEE 802.3af, IEEE 802.3at, IEEE 802.3bt, UPoE, and PoH standards
  • 48 logical ports (4-pair or 2-pair or any combination) number of ports
  • 3V to 3.63V power supply voltage range
  • –40°C to 85°C temperature range
  • Industrial temperature grade
  • Available in 32-pin, 5mm × 5mm QFN package

Typical PoE Application Circuit

Application Circuit Diagram - Microchip Technology PD69210 PoE Controllers
Published: 2021-08-13 | Updated: 2024-03-01