Microsemi / Microchip VSC7440 SparX-IV-34 Ethernet Switches
Microsemi / Microchip VSC7440 SparX-IV-34 Ethernet Switch is designed to enable more cost-effective, smaller form factor, and lower power networking solutions with 2.5G and 10GbE connectivity. The fully L2/L3 managed Ethernet switch, which provides up to 10 ports supporting a combination of 1G, 2.5G, and 10G Ethernet ports, delivers a flexible and feature-rich solution for enterprise networking, including SMB, SME, and industrial Ethernet applications. A powerful 500MHz MIPS-24KEc CPU enables full management of the switch.Features
- Layer-3 routing
- Up to four 1G, four 2.5G, and two 10G ports
- Up to two integrated copper PHYs and two 10G SerDes
- Fully non-blocking wire-speed switching performance
- RSTP and MSTP support
- Synchronous Ethernet, with four clock outputs recovered from any port
- Nanosecond-accurate time stamping for one-step and two-step clocks
- Hardware processing and PTP frame generation
- Priority-based flow control (PFC) (IEEE 802.1Qbb)
- Audio/video bridging (AVB) with support for time-synchronized, low-latency audio and video
streaming services
- VCore-III™ CPU system with integrated 500MHz MIPS 24KEc CPU with MMU and DDR3/DDR3L SDRAM controller
- PCIe 1.x CPU interface
- EJTAG debug interface
- Configurable 16-bit or 8-bit DDR3 SDRAM interface supporting up to one gigabyte (GB) of memory
- Synchronous Ethernet, with four clock outputs recovered from any port
- Extended temperature range
- Easy upgrade within SparX-IV family to higher bandwidth, including more 10GbE port support
Applications
- Industrial Ethernet equipment with protection switching and IEEE 1588 timing requirements
- Fully managed Layer 2 and Layer 3 SMB and SME equipment, such as high port count 1G switches with 10G aggregation links
Specifications
- 10x transceivers
- 10Mb/s, 100Mb/s, 1Gb/s, and 2.5Gb/s data rates
- 1V operating supply voltage
- -40°C to +125°C operating temperature range
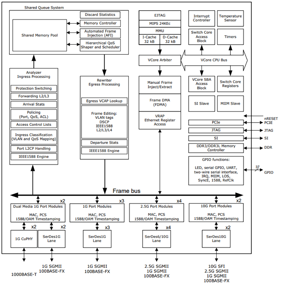
RTL Block Diagram
Block Diagram
Published: 2019-11-05
| Updated: 2023-06-20
