Mikroe MIKROE-3359 EEG Click
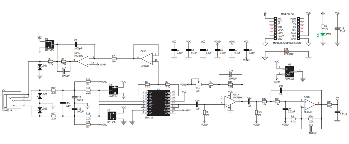
Mikroe MIKROE-3359 EEG Click monitors the brain activity and allows insight into the brain activity. The EEG click comes with a high-sensitivity circuit that amplifies the faint electrical signals from the brain to be sampled by a host MCU. This click employs Texas Instruments INA114 precision instrumentation amplifier LASER trimmed for low offset voltage and offers a good Common Mode Rejection Ratio (CMRR).The EEG Click also incorporates a Microchip MCP609 four-channel operational amplifier and Maxim Integrated MAX6106 2.048 voltage reference. This click features ESD and EMI input protection and is compatible with several types of electrodes. The EEG click is supported by a mikroSDK-compliant library that simplifies software development. Typical applications include EEG biofeedback mental training and simple brain activity monitoring.
Features
- ESD and EMI input protection
- Compatible with several types of electrodes
- Equipped with high-sensitivity circuit
- 5V input voltage
- 57.15mm x 25.4mm dimension
- Onboard modules
- INA114 precision instrumentation amplifier with high CMRR and gain regulation
- MCP609 four-channel operational amplifier
- MAX6106 2.048V voltage reference
EEG Click Overview
EEG Click Schematic Diagram
Learn More About
Additional Resources
Published: 2019-04-11
| Updated: 2023-09-20
