Mikroe NXP Cup Mainboard V20
Mikroe NXP Cup Mainboard V20 is based on the NXP Semiconductors FRDM-KL46 board with an ARM® Cortex® M4. The Mikroe board uses the Kinetis® L series KL4x MCU family built on the Arm Cortex-M0+ processor and is intended for the NXP CUP EMEA challenge. The processing unit connects with sensing systems (e.g., camera) and actuators (e.g., servo or brushed motors). The mainboard has been designed by Haute École Arc ingénierie, Switzerland.Schematic
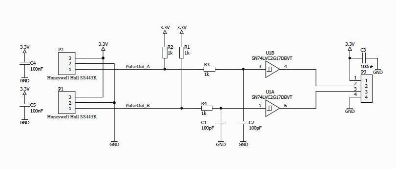
Overview
Published: 2019-10-10
| Updated: 2023-11-09
