Monolithic Power Systems (MPS) EV2703-RP-00A Battery Diagnostic Evaluation Board
Monolithic Power Systems (MPS) EV2703-RP-00A Battery Diagnostic Evaluation Board is an eval board designed to demonstrate the capabilities of the MP2703, a 26V/1A highly integrated linear charger for Li-ion or Li-polymer batteries with battery diagnostics. The MPS EV2703-RP-00A board also features configurable JEITA. The EV2703-RP-00A supports an operating voltage of up to 6V and an absolute maximum input voltage (VIN) of up to 26V.Features
- Demonstrates the capabilities of the MP2703
- Supports an operating voltage of up to 6V and an absolute maximum VIN of up to 26V
- 4.2V battery charge regulation voltage
- 0.02A to 1A charge current
- 6.3cm x 6.3cm x 1.3cm size
Applications
- Headphones
- Wearable devices
- Emergency calls
Test Set-Up
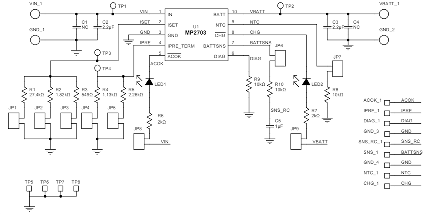
Schematic
Published: 2024-05-24
| Updated: 2024-05-29
