Monolithic Power Systems (MPS) EVBL4423A-Q-00A Evaluation Board

Monolithic Power Systems (MPS) EVBL4423A-Q-00A Evaluation Board is designed to evaluate the MP4423A and MPQ4423A switching voltage regulators. These regulators are high-frequency, synchronous, rectified, stepdown, and switch-mode converters with built-in power MOSFETs. The MP4423A/MPQ4423A regulators have synchronous mode operation for higher efficiency over the output current load range. The current-mode operation provides a fast transient response and eases loop stabilization. This EVBL4423A-Q-00A evaluation board comes with full protection features that include over-current protection and thermal shut down.

The EVBL4423A-Q-00A evaluation board is a fully assembled and tested board that operates from 4V to 36V input voltage (VIN) range. The evaluation board features a high duty cycle for automotive cold-crank, internal soft-start, and power good indicators. This EVBL4423A-Q-00A evaluation board is used in automotive, industrial control, and distributed power systems.

View MPQ4423A & MP4423A Switching Voltage Regulators

Features

  • Evaluate MP4423A and MPQ4423A regulators
  • 4V to 36V wide continuous operating input range
  • 85mΩ/55mΩ Low RDS(ON) internal power MOSFETs
  • High-efficiency synchronous mode operation
  • Forced Continuous Conduction Mode (CCM) mode with default 410kHz switching frequency
  • Synchronizes to a 200kHz to 2.2MHz external clock
  • High duty cycle for automotive cold-crank
  • Internal Soft-Start (SS)
  • Power Good (PG) indicators
  • Over-Current Protection (OCP) and hiccup
  • Thermal shutdown
  • Fully assembled and tested
  • MPS power inductor stuffed

Applications

  • Automotive systems
  • Industrial control systems
  • Distributed power systems

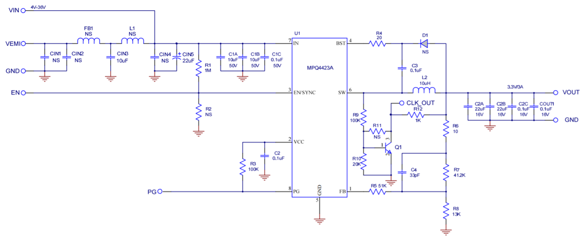
Schematic Diagram

Schematic - Monolithic Power Systems (MPS) EVBL4423A-Q-00A Evaluation Board

PERFORMANCE GRAPH (EFFICIENCY VS. LOAD CURRENT VS. POWER LOSS)

Performance Graph - Monolithic Power Systems (MPS) EVBL4423A-Q-00A Evaluation Board
Published: 2021-11-16 | Updated: 2022-03-11