Monolithic Power Systems (MPS) EVL8853-Q-00A Evaluation Board

Monolithic Power Systems (MPS) EVL8853-Q-00A Evaluation Board is designed to demonstrate the capabilities of the MP8853 high-efficiency, synchronous stepdown converter with an I2C interface. This evaluation board operates with an input voltage range of 4.5V to 18V, delivering up to 3A of continuous output current. A compact design with integrated power MOSFETs ensures minimal external components and a simplified layout. The board includes various protection features, such as over-current protection (OCP), over-voltage protection (OVP), and thermal shutdown, making it robust and reliable for various applications. Additionally, the MPS EVL8853-Q-00A supports adjustable output voltages, allowing for flexibility in different use cases.

Features

  • 2.85V to 18V input voltage range
  • 1V output voltage
  • 4A maximum output current
  • 88.9% typical efficiency, 89.7% peak
  • 500kHz switching frequency
  • 6.35cm x 6.35cm x 2cm (LxWxH) size
  • Optimized performance with the MPS MPL-AL6050 inductor series

Applications

  • Solid-State Drives (SSDs)
  • Flat-panel televisions and monitors
  • Digital set-top boxes
  • Distributed power systems
  • Networking/servers

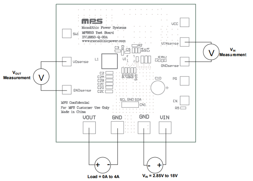
Measurement Equipment Set-Up

Mechanical Drawing - Monolithic Power Systems (MPS) EVL8853-Q-00A Evaluation Board

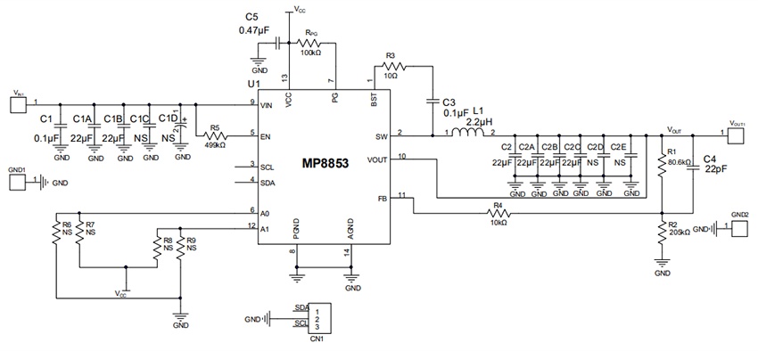
Schematic

Schematic - Monolithic Power Systems (MPS) EVL8853-Q-00A Evaluation Board
Published: 2025-04-14 | Updated: 2025-04-30