Monolithic Power Systems (MPS) MP4255 Dual-Channel Buck Converters

Monolithic Power Systems (MPS) MP4255 Dual-Channel Buck Converters integrate two dual-channel monolithic step-down converters with a digital interface for Power Delivery (PD). Each channel delivers up to 3A of output current (IOUT) across a wide 4V to 36V input voltage (VIN) range, with excellent load and line regulation. The MP4255 converters operate at a selectable switching frequency of 250kHz, 420kHz, 1.1MHz, or 2.1MHz. These converters are designed for USB charger applications with dual ports and support USB PD 3.1. The digital interface and One-Time Programmable (OTP) memory provides flexible and configurable parameters. The MP4255 step-down converters are used in USB PD, USB Dedicated Charging Ports (DCP), and DC/DC power supplies.

Features

  • Dual-channel 3A or shared 6A buck converter
  • Supports USB PD 3.1
  • Wide 4V to 36V operating input voltage (VIN) range
  • 1V to 36V output voltage (VOUT) range
  • 0.1V to 1.63V reference voltage (VREF) range with 0.8mV steps
  • 22mΩ/26mΩ internal and low RDS(ON) power MOSFETs
  • Selectable switching frequency (fSW) (250kHz, 420kHz, 1.1MHz, or 2.1MHz)
  • Frequency Spread Spectrum (FSS)
  • Low-Dropout (LDO) mode
  • Line-drop compensation
  • Accurate and adjustable Output Current Limit (IOUT_LIMIT) with 50mA/step via the digital interface
  • Digital interface and One-Time Programmable (OTP) memory with digital interface compatible parameters:
    • Pulse-Frequency Modulation/Pulse-Width Modulation (PFM/PWM) mode, ILIMIT, VOUT, FSS, phase delay, and line drop compensation
  • Bus voltage (VBUS) isolation N-Channel MOSFET gate driver
  • Load-shedding alert
  • EN shutdown active discharge
  • Available in a QFN-21 (4mm x 5mm) package
  • Available in a Wettable-Flank package

Applications

  • USB Power Delivery (PD)
  • USB Dedicated Charging Ports (DCP)
  • DC/DC power supplies

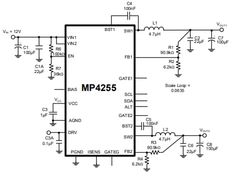
Typical Application Circuit

Application Circuit Diagram - Monolithic Power Systems (MPS) MP4255 Dual-Channel Buck Converters

Block Diagram

Block Diagram - Monolithic Power Systems (MPS) MP4255 Dual-Channel Buck Converters
Published: 2024-08-19 | Updated: 2024-09-19