Murata MYUSP DC-DC Converter

Murata MYUSP DC-DC Converter is a non-isolated device with a small footprint (8.5mm x 11mm) and wide adjustable output voltage. This DC-DC converter operates from a wide temperature range of -40°C to +85°C. The MYUSP converter also offers built-in functions such as UVLO, ON/OFF, P-GOOD, output voltage sense, over-current, and over-temperature.

Features

  • Ultra-small size footprint (8.5mm x 11.0mm)
  • 3V to 5.5V input voltage range
  • Up to 3A output current
  • Non-isolated POL
  • 80mV(pp) ripple voltage
  • 94% efficiency
  • Wide adjustable output voltage range by connecting external resistance (0.7V to 3.3V)
  • Wide -40°C to +85°C operating temperature range
  • In-built functions
    • UVLO
    • ON/OFF function
    • P-GOOD function
    • Output voltage sense
    • Overcurrent protection
    • Over-temperature function

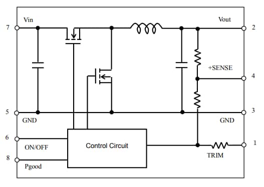
Block Diagram

Block Diagram - Murata MYUSP DC-DC Converter

Thermal Derating

Performance Graph - Murata MYUSP DC-DC Converter
Published: 2019-07-03 | Updated: 2023-11-28