Nisshinbo NB7400GH 2-/4-Serial Cell Battery Protection IC
Nisshinbo NB7400GH 2-/4-Serial Cell Battery Protection IC is a highly reliable battery protection IC designed for 2-cell or 4-cell lithium-ion and lithium-polymer battery packs. The Nisshinbo NB7400GH provides comprehensive protection features, including overcharge, overdischarge, overcurrent, and short-circuit detection to ensure safe and stable battery operation. The IC features high-accuracy voltage detection circuits, a delay circuit, and a voltage regulator for an external real-time clock (RTC). The device also comes with a shutdown detection circuit that reduces the supply current to a minimum. With low power consumption and robust fault detection capabilities, the NB7400GH IC is ideal for applications such as power tools, electric bicycles, scooters, portable energy storage systems, and other multi-cell battery-powered devices. A wide operating temperature range makes the IC suitable for demanding environments where safety and performance are critical.
Features
- High-voltage tolerant process
- 32V absolute maximum rating
- Low supply current
- 2.5µA typical for normal operation (4.15V cell voltage, 4x cells)
- 0.2µA maximum shutdown (standby)
- High-accuracy voltage detection for cell n (where n = 1 to 4)
- 4.20V to 4.85V overcharge detection voltage (VDET1n)
- ±0.020V accuracy (Ta = +25°C)
- ±0.025V accuracy (0°C < Ta < +60°C)
- 2-, 4-, or 6-sec overcharge detection delay time with delay time shortening
- VDET1n - 0V to VDET1n - 0.4V overcharge release voltage (VREL1n)
- Voltage release type overcharge release voltage condition
- 4.20V to 4.85V overcharge detection voltage (VDET1n)
- Output voltage
- 1.5V to 3.3V VROUT (built-in voltage regulator) pin output voltage (VVROUT)
- ±2% VROUT accuracy
- 4.7V typical COUT pin (CMOS output, active-high) output voltage
- Shutdown function
- 2.0V to 3.0V, ±0.05V shutdown detection voltage (VSHTDn) and accuracy
- 2-, 4-, or 6-sec shutdown detection voltage delay time
- VSHTDn + 0.2V shutdown release voltage (VSHTRn)
- Selectable overcharge timer reset delay
- -40°C to +85°C operating temperature range
- 2.0mm x 2.0mm x 0.6mm, DFN(PL)2020-8-GH package
- Halogen-free and RoHS-compliant
Applications
- Power tools (cordless drills, saws, etc.)
- Electric bicycles (e-bikes)
- Electric scooters
- Portable energy storage systems
- Uninterruptible power supply (UPS) units
- Medical equipment with rechargeable battery packs
- Industrial and commercial battery packs
- Home appliances using multi-cell lithium-ion batteries
Typical Application Circuit
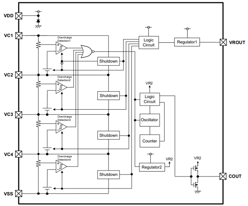
Block Diagram
