Nisshinbo NJW4132 Step-Up Switching Regulators

Nisshinbo (New Japan Radio) NJW4132 Step-Up Switching Regulators are current mode internal 45V MOSFET step-up switching regulators with an external clock synchronizing function. The NJW4132 series has a soft-start function, external clock synchronization, overcurrent protection, thermal shutdown circuit. NJW4132 Step-Up Switching Regulators can help to downsize applications. Other features include PWM control, a wide operating voltage range, and a stand-by function. Typical applications include vehicle AV devices, LCD panels, and audio circuits.

Features

  • Current mode control
  • External clock synchronization
  • 4.5V to 40V operating voltage range
  • 1.75A min. switching current
  • PWM control
  • Built-in compensation circuit
  • Corresponds to ceramic capacitors (MLCCs)
  • 700kHz typ. oscillating frequency
  • 10ms typ. soft-start function
  • Undervoltage lockout (ULVO)
  • Overcurrent protection (hiccup type)
  • Thermal shutdown protection
  • Standby function
  • SOT-89-5 package

Applications

  • Car AV devices
  • LCD panels
  • Audio circuits

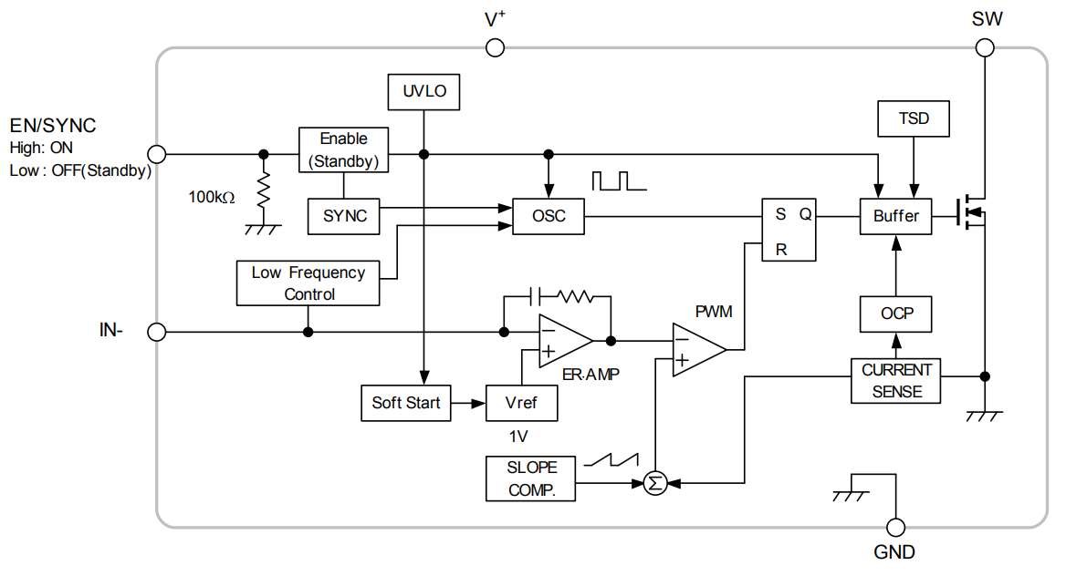
Block Diagram

Block Diagram - Nisshinbo NJW4132 Step-Up Switching Regulators
Published: 2014-09-26 | Updated: 2022-03-11