onsemi NCD83591 Motor Drivers

onsemi NCD83591 Motor Drivers are easy-to-use, multi-purpose 3-phase gate drivers optimized for low BOM cost. The onsemi drivers offer a wide operating voltage range. This feature makes the device ideal for industrial and commercial applications from 5V (min) up to 60V (max).

Features

  • Operation from 5V to 60V supply voltage with tolerance from 4V to 70V
  • Constant current drive of power FET, configurable from 5mA to 250mA (16 settings by input level to VDRV pin)
  • Internally generated gate drive supply voltages
  • Tolerant to -12VDC for high side gate and source output pins
  • Gate sensing for cross-conduction protection and optimized dead time
  • Embedded high GBW general purpose amplifier (intended for current sensing and externally configurable)
  • Embedded charge pump function allowing DC static drive
  • Strong hold-off current preventing self-turn-on
  • Internal gate pull−down to GND during Loss of VDD (core) power
  • Under voltage lockout on VM, VGL, and VGH-VM
  • 5V/3.3V compatible six input control plus enable
  • Up to 30kHz motor PWM with the individual six-gate control mode
  • 4kV HBM and 1kV CDM ESD protection
  • This device is Pb-free

Applications

  • Power tools
  • Industrial actuators and cobots
  • Automated guided robots
  • Light mobility (E-bikes, E-scooters, hoverboards)

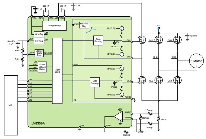
APPLICATION CIRCUIT

onsemi NCD83591 Motor Drivers
Published: 2022-11-14 | Updated: 2025-12-04