onsemi NCL37733 LED Drivers

onsemi NCL37733 LED Drivers are for power-factor corrected flyback and non-isolated buck-boost and SEPIC converters. The controller operates in a quasi-resonant mode to provide optimal efficiency. It embeds a proprietary control method that allows the LED current to be tightly regulated from the primary side. This eliminates the need for a secondary-side feedback circuitry and for an optocoupler.

Features

  • Quasi-resonant peak current-mode control operation
  • Constant current control with Primary Side Feedback
  • Tight LED constant current regulation of ±2% typical
  • Near-unity power factor (>0.95 typically)
  • Optimized for line wide-range applications
  • Line feedforward for enhanced regulation accuracy
  • Low start-up current (10A typ.)
  • Wide VCC range
  • 100mA/150mA totem pole driver with 12V gate clamp
  • Robust protection features
  • OVP on VCC
  • Programmable over-voltage/LED open circuit protection
  • Cycle by cycle peak current limit
  • Winding short circuit protection
  • Secondary Diode short protection
  • Output short circuit protection
  • Thermal shutdown
  • VCC under-voltage lockout
  • Brown-out detection
  • Pb-free, Halide-free MSL1 product

Applications

  • Integral LED bulbs and tubes below 25W
  • LED drivers/power supplies below 25W

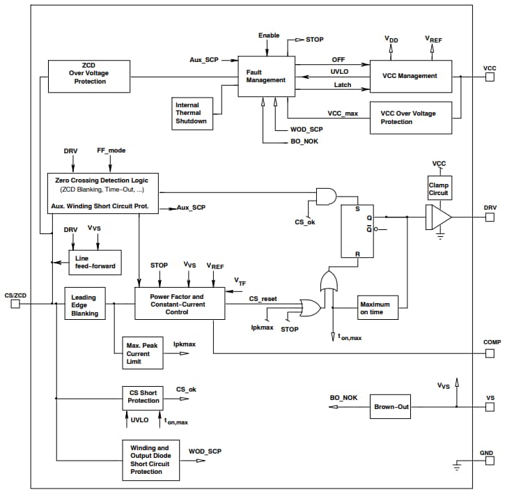
INTERNAL CIRCUIT ARCHITECTURE

onsemi NCL37733 LED Drivers
Published: 2021-03-24 | Updated: 2022-03-11