onsemi NCP81428 PMBus® Hot Swap Smart Fuse
onsemi NCP81428 PMBus® Hot Swap Smart Fuse is a 12V, 50A resettable in-line fuse designed to protect against over-current, over-voltage, short circuit, and excessive inrush current. The NCP81428 comprises a 0.65mohm NMOS FET, a high-performance Hot-Swap Controller, and a Non-Volatile Memory (NVM), all co-packaged into a LQFN32 package. The onsemi NCP81428 can be configured as a single-phase solution or multi-phase as a Master or Slave to support higher current applications.Features
- Power
- 5V to 18V operating range
- Low 0.65mΩ internal MOSFET
- ±2% IMON accuracy at 30A and higher
- Up to 80A peak output current with programmable OCP levels and timers
- Parallel operation for high current applications as master and slave device
- 150A short circuit protection
- PMBus (1.4 Compliant)
- Programmable OCP levels up to 80A and timers up to 50msec
- Enable by pin assertion and/or through PMBus
- Programmable VIN under voltage warning and overvoltage fault
- Output pulldown selection
- Programmable auto-retry/latch-off options
- Power cycle feature with a 10-second timer
- Others
- Co-packaged power switch, hot-swap controller, and NVM
- 10-bit ADC for IOUT, VIN, IOUT_pk, VOUT, and VTEMP
- 5mmx5mm LQFN32 package with layout compatible with non-PMBus smart fuse solution, NCP81295
- Two-wire interface (TWI) between Master and Slave(s)
- External soft-start programming
- -40°C to +125°C operating temperature
- Soft-start current balancing between parallel units
- Excessive soft-startdDuration protection
- Fault event and peak current recording
- Overcurrent protection, short-circuit protection, and over-temperature shutdown
- Internal FET health diagnostics
Applications
- Servers
- Data storage
- Base stations
- Industrial applications
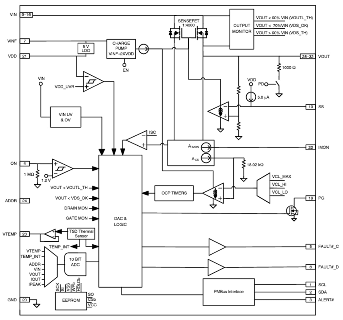
Simplified Block Diagram
Published: 2024-05-15
| Updated: 2024-06-07
