Power Integrations InnoSwitch5-Pro Flyback Switcher ICs

Power Integrations InnoSwitch5-Pro Flyback Switcher ICs achieve over 95% efficiency and feature zero voltage switching using advanced SR FET control. The high efficiency of these InnoSwitch5-Pro allows designers to eliminate heat sinks, spreaders, and potting material for thermal management, reducing size and manufacturing complexity. These switcher ICs feature robust 750V and 900V PowiGaN™ primary switch options, synchronous rectification driver, secondary-side sensing, and an integrated 3.6V supply for the external MCU. These ICs include a post-production tolerance offset, ensuring accurate output constant-current (CC) control of more than 2% to support the UFCS protocol. The InnoSwitch5-Pro Flyback Switcher IC is ideal for high-density USB PD 3.1 Extended Power Range (EPR), UFCS, and multi-protocol adapters.

Features

  • Zero voltage switching (ZVS) using advanced SR FET control
  • Native support for 28V USB PD EPR
  • Lossless input line voltage sensing on secondary side for adaptive DCM/CCM/ZVS control
  • Enables <2% CC accuracy for UFCS protocol
  • Robust 750V and 900V PowiGaN primary switch options
  • Steady-state switching frequency up to 140kHz minimizes transformer size
  • Synchronous rectification driver and secondary-side sensing
  • Integrated FluxLink­™, hipot-isolated, feedback link
  • Drives cost-effective N-channel FET series load switch
  • Integrated 3.6V supply for external MCU
  • Precise CV/CC/CP control
  • Dynamic adjustment of power supply voltage and current
  • Selectable DCM-only operation to reduce SR FET voltage stress
  • Optimized command set to reduce I2C traffic
  • Telemetry for power supply status and fault monitoring
  • Series load switch short-circuit protection
  • Disable output fault response
  • Fast input line UV/OV protection
  • Programmable output OV/UV fault detection and response
  • Open SR FET gate detection
  • Hysteretic thermal shutdown
  • Programmable watchdog timer for system faults

Applications

  • High-density power adapters
  • Multiprotocol adapters, including USB PD + PPS, 28V USB PD EPR, QC, VOOC, VFC, SCP, UFCS
  • Direct-charge mobile device chargers
  • Multi-chemistry tools and general-purpose battery chargers
  • Adjustable CV and CC LED ballast

Specifications

  • Up to 95% efficiency
  • <30mW no-load, including line sense and MCU
  • >1400VAC reinforced isolation
  • 100% production hipot testing
  • UL 1577 isolation voltage 4000VAC and TUV (EN62368) safety approved
  • Halogen free
  • RoHS compliant

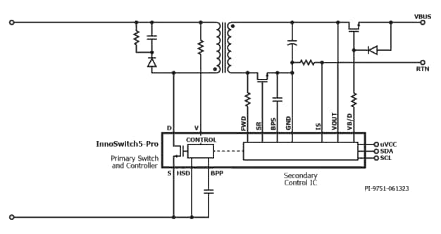
Application Schematic

Power Integrations InnoSwitch5-Pro Flyback Switcher ICs

Videos

Published: 2024-02-01 | Updated: 2024-10-08