Qorvo QPM5811 0.5W GaAs MMIC Front-End Module
Qorvo QPM5811 0.5W GaAs (Gallium Arsenide) MMIC Front-End Module (FEM) is optimized for X-Band radar applications within the 8.5GHz to 10.5GHz range. The QPM5811 combines a Transmit / Receive switch, a low-noise amplifier, and a power amplifier in a single package. The receive path offers 26dB gain with a low noise figure of 2.0 dB. The transmit path offers a small signal gain of 30dB. The device can deliver 0.5W of saturated power with a Power Added Efficiency (PAE) of 45% with a 23.5dB of large signal gain.The Qorvo QPM5811 Front-End Module is offered in a 6.0mm x 6.0mm surface-mount QFN package with an over-mold encapsulant coupled with high thermal conductivity die-attach process. This package allows the device to perform well in high-temperature environments. Its compact size supports the tight lattice spacing requirements needed for X-Band phased array radar applications.
Features
- 8.5GHz to 10.5GHz frequency range
- 27.5dBm output power at saturation (PSAT)
- 45% power added efficiency (PAE)
- 23.5dB large signal gain
- 26dB small signal gain
- 2dB Rx noise figure
- 6.0mm x 6.0mm QFN package
- Lead-free, halogen-free, and RoHS compliant
Applications
- Communications
- Commercial and military radar
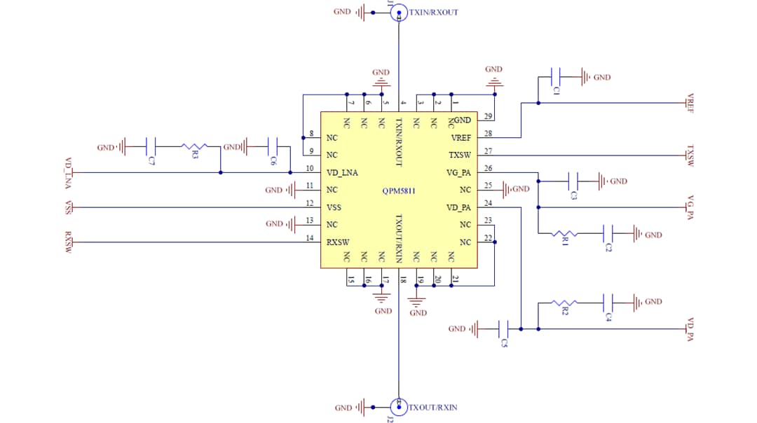
Typical Application Circuit
Published: 2021-07-06
| Updated: 2022-03-11
