Renesas Electronics ISL9241EVAL1Z Evaluation Board

Renesas Electronics ISL9241EVAL1Z Evaluation Board is designed to demonstrate the performance of the ISL9241 buck-boost battery charger. Most features of the ISL9241 charger are available on the evaluation board. These include adjustable output voltage, On-The-Go (OTG) mode, Trickle Charging mode for a depleted battery, and system power monitor at Buck, Boost, and Buck-Boost modes. The ISL9241 buck-boost configurable battery charger supports both Narrow Voltage Direct Charging (NVDC) and Hybrid Power Buck-Boost (HPBB/Bypass) charging. This charger can be controlled through firmware to operate in Hybrid Power Buck-Boost or Bypass mode.

Features

  • Buck-boost NVDC and HPBB charger for 2-, 3-, and 4-cell Li-ion batteries
  • Autonomous End Of Charge (EOC) option
  • System power monitor PSYS output
  • PROCHOT# open-drain output
  • Allows trickle charging of a depleted battery
  • Supplemental power (Intel VMIN active protection)
  • Ideal diode control in Turbo mode
  • Reverse buck, boost, and buck-boost operation from the battery
  • Two-level adapter current limit available
  • Battery Ship mode option
  • SMBus and auto-increment I2C compatible

Specifications

  • 3.8V to 24V input voltage
  • 3.9V to 18.304V output voltage
  • Up to 6A MAX Icharge

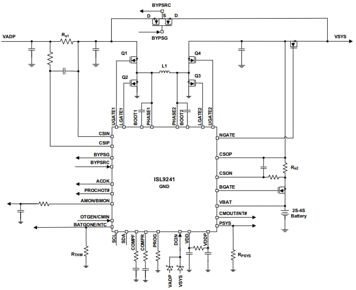
ISL9241EVAL1Z Block Diagram

Block Diagram - Renesas Electronics ISL9241EVAL1Z Evaluation Board

Videos

Published: 2018-12-19 | Updated: 2023-02-15