ROHM Semiconductor BD7F005EFJ-C Isolated Fly-Back Converter IC

ROHM Semiconductor BD7F005EFJ-C Isolated Fly-Back Converter IC is a highly integrated IC designed for automotive and industrial applications requiring compact, efficient, and reliable isolated power supplies. Operating from a wide input voltage range of 8V to 42V, the ROHM Semiconductor BD7F005EFJ-C supports output power up to 4.5W and eliminates the need for an optocoupler by using primary-side regulation, which simplifies design and enhances long-term reliability. The BD7F005EFJ-C features a built-in 650V MOSFET, enabling high-voltage operation, and includes protection functions such as overcurrent protection (OCP), overvoltage protection (OVP), and thermal shutdown (TSD). A fixed switching frequency of 100kHz ensures stable performance, while the compact HTSOP-J8 package supports space-constrained designs. This IC is ideal for use in isolated auxiliary power supplies in automotive ECUs, industrial control systems, and battery management systems.

Features

  • AEC-Q100 Grade 1 qualified
  • No need for an optocoupler and a third winding of the transformer
  • Set the output voltage with two external resistors and the ratio of transformer turns
  • Adoption of original adapted ON-time control technology fast load response
  • High efficiency in light load mode (PFM operation)
  • Shutdown function/enable control
  • Built-in 60V switching MOSFET
  • Frequency spectrum spread
  • Soft start function
  • Load compensation function
  • Protection functions
    • Input Low Voltage Lockout (UVLO)
    • OCP
    • OVP
    • TSD
    • REF Pin Open Protection (REFOPEN)
    • Short Circuit Protection (SCP)
    • Battery Short Protection (BSP)
  • HTSOP-J8 package, 4.9mm x 6.0mm x 1.0mm

Applications

  • Automotive isolated power supplies (E-comp, inverters, and more)
  • Industrial isolated power supplies

Specifications

  • Input voltage ranges
    • 3.4V to 42.0V for the VIN pin
    • 60V maximum for the SW pin
  • 363kHz typical switching frequency
  • ±2.8% typical reference voltage precision
  • 0μA typical shutdown current
  • -40°C to +125°C operating ambient temperature range

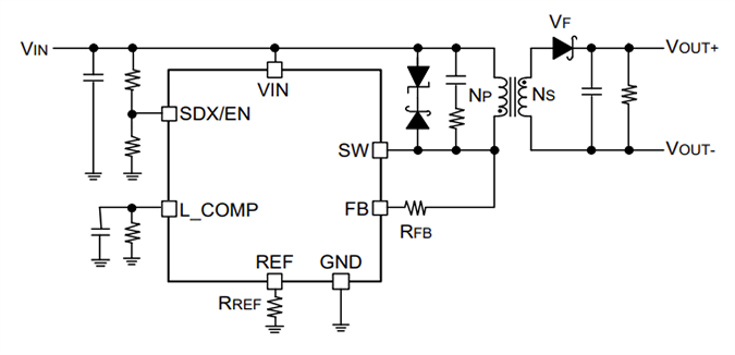
Typical Application Circuit

Application Circuit Diagram - ROHM Semiconductor BD7F005EFJ-C Isolated Fly-Back Converter IC

Block Diagram

Block Diagram - ROHM Semiconductor BD7F005EFJ-C Isolated Fly-Back Converter IC
Published: 2025-05-20 | Updated: 2025-06-04