ROHM Semiconductor BD8306MUV-EVK-001 Evaluation Board

ROHM Semiconductor BD8306MUV-EVK-001 Evaluation Board is a demonstration platform for the BD8306MUV 2.0A MOSFET Buck-Boost Converter. The BD8306MUV produces 3.3V buck-boost output voltage from two-cell or three-cell alkaline batteries or a one-cell lithium-ion battery with just one inductor. This device adopts the original buck-boost drive system and creates a more efficient power supply than a conventional SEPIC-system or H-bridge system switching regulator.

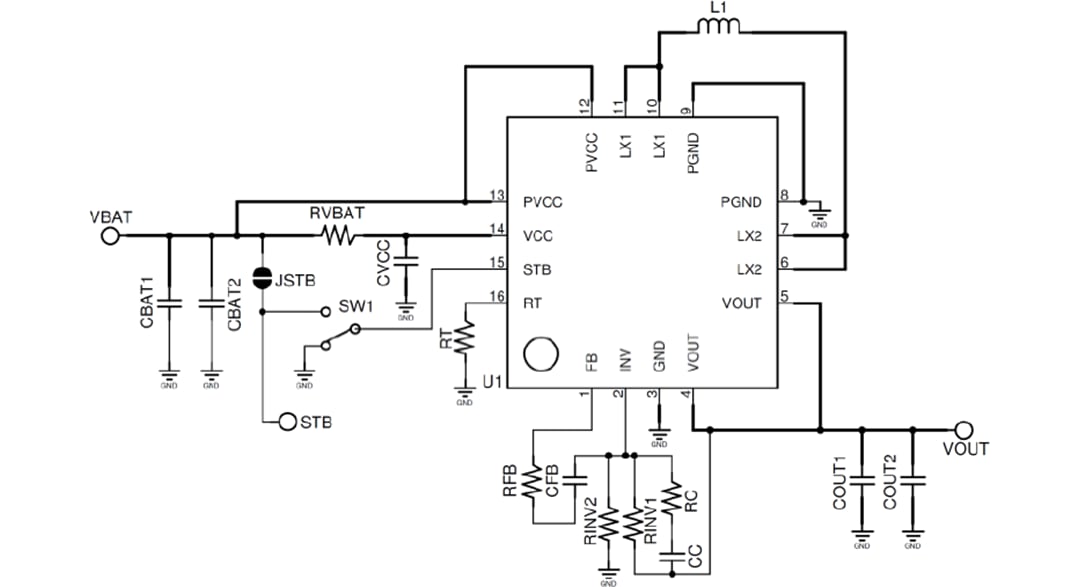
The ROHM Semiconductor BD8306MUV-EVK-001 Evaluation Board features a pre-mounted BD8306MUV Buck-Boost Converter in a VQFN-EP-16 package. Evaluation Board provides an example reference circuit based on the BD8306MUV. The reference circuit outputs 3.3V from a 2.8V to 5.5V input voltage with a single coil. The Evaluation Board also includes test posts for key signals.

Features

  • 2.8V to 5.5V input voltage
  • 3.3V output voltage
  • 10A maximum output current
  • 1.0MHz operating frequency
  • 1.6V UVLO detect voltage
  • 1.7V UVLO release voltage
  • 40mm x 40mm 4-layer PCB

Application Circuit

Application Circuit Diagram - ROHM Semiconductor BD8306MUV-EVK-001 Evaluation Board
Published: 2021-08-05 | Updated: 2022-03-11