Skyworks Solutions Inc. SKY66101-11 RF Front-End Module

Skyworks Solutions Inc. SKY66101-11 RF Front-End Module (FEM) is a high-performance and highly integrated RF FEM designed for high-power ISM band applications. This FEM provides convenience and flexibility with fully-matched, 50Ω power amplifier input and output and digital controls compatible with 1.6V to 3.6V CMOS levels. The SKY66101-11 FEM can be used in battery-powered applications over a wide spectrum of the battery discharge curve. Typical applications include range extenders, smart meters, and in-home appliances.

Features

  • Integrated PA with +30dBm output power
  • Integrated LNA with programmable bypass
  • Single-ended 50Ω transmit RF interface
  • Differential 100Ω receive RF interface
  • Small MCM (36-pin, 6mm x 6mm x 0.9mm) package

Specifications

  • 2.5dB typical noise figure
  • 2.0V to 4.8V supply voltage
  • <1μA sleep mode current

Applications

  • Range extender
  • Smart meters
  • In-home appliances
  • Smart thermostats

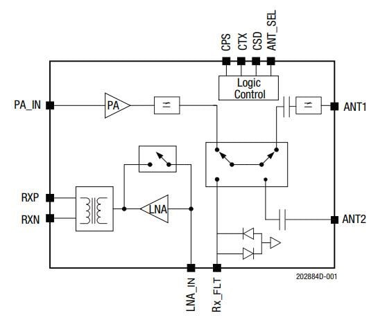
Block Diagram

Block Diagram - Skyworks Solutions Inc. SKY66101-11 RF Front-End Module
Published: 2018-07-05 | Updated: 2022-10-02