Skyworks Solutions Inc. SKY67154-396EK1 Evaluation Kit

Skyworks Solutions Inc. SKY67154-396EK1 Evaluation Kit is designed to test the performance of the SKY67154-396LF Low Noise Amplifier (LNA). This amplifier features an active bias, high-linearity, superior-gain, and industry-leading Noise Figure (NF) performance from 700MHz to 3800MHz. The SKY67154-396EK1 evaluation kit can be used in L- and S-band ultra-low noise receivers, LTE, GSM, WCDMA, HSDPA macro-base and micro-base stations, cellular-repeaters, and high-temperature applications.

Features

  • Evaluates SKY67154-396LF LNA
  • Ultra-low evaluation board NF:
    • 0.45dB @ 849MHz
    • 0.55dB @ 1850MHz
    • 0.65dB @ 2500MHz
    • 0.9dB @ 3600MHz

Applications

  • LTE, GSM, WCDMA, HSDPA macro-base and micro-base stations
  • L and S-band ultra-low-noise receivers
  • Cellular repeaters, DAS, and RRH/RRUs
  • High-temperature transceiver applications to 105°C

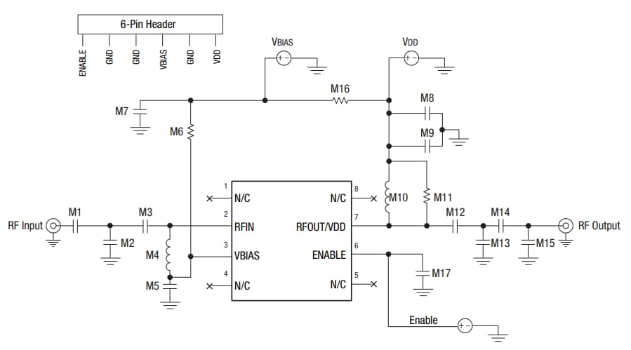
Schematic

Schematic - Skyworks Solutions Inc. SKY67154-396EK1 Evaluation Kit
Published: 2020-06-10 | Updated: 2022-03-11