SparkFun MGM240P Thing Plus Matter Development Board
SparkFun MGM240P Thing Plus Matter Development Board is an easily accessible board that combines Matter and Qwiic ecosystems for agile development and prototyping Matter-based IoT devices. This board provides secure connectivity for 802.15.4 with mesh communication (Thread) and 5.3 BLUETOOTH® Low Energy protocols. The development boards are Feather-compatible and come with a Qwiic connector for easy integration into Qwiic Connect System for solderless I2C circuits. This MGM240P board features LiPo battery connectors, multiple GPIO pins capable of complete multiplexing through software, and a MAX17048 fuel gauge to charge. Typical applications include smart home devices, lighting, gateways and digital assistants, building automation, and security.Features
- Thing plus form factor (Feather-compatible):
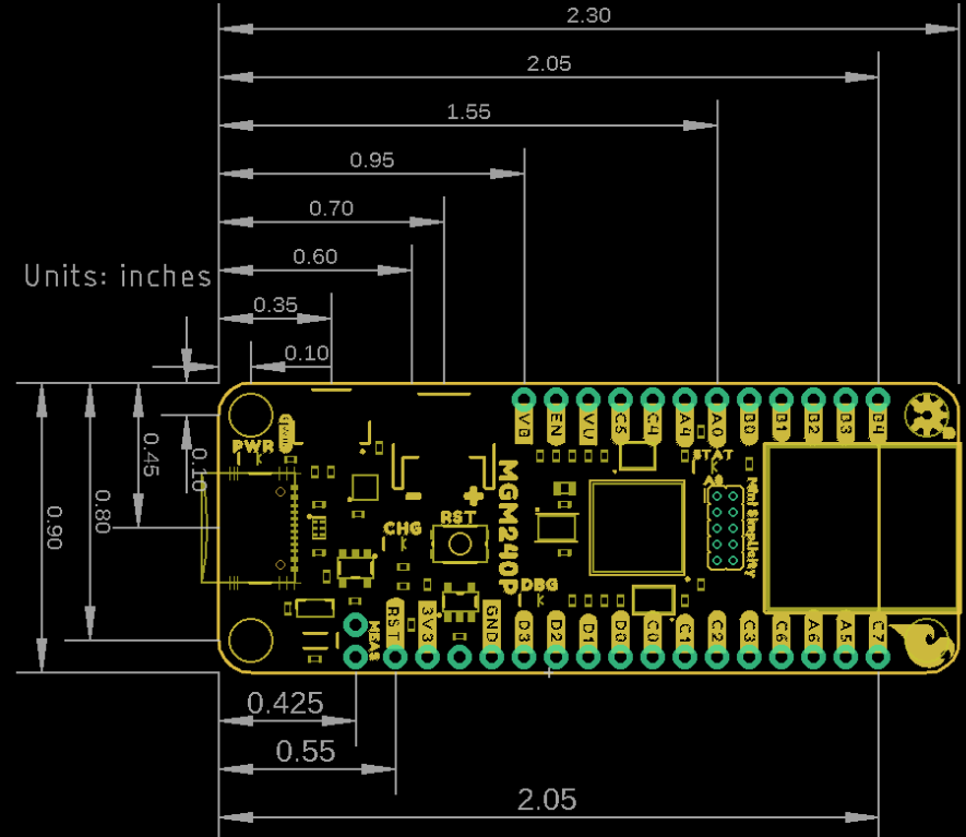
- 2.30inch x 0.9inch dimensions
- 4-40 screw compatible two mounting holes
- Twenty-one GPIO PTH breakouts:
- All pins have complete multiplexing capability through software
- SPI, I2C, and UART interfaces mapped by default to labeled pins
- Thirteen GPIO (Six labeled as analog and seven labeled for GPIO) (All function as either GPIO or analog)
- Built-in-Digital to Analog Converter (DAC)
- USB-C™ connector and µSD card slot
- 2-Pin JST LiPo battery connector for a LiPo battery (not included)
- 4-Pin JST Qwiic connector
- Configurable charge rate (500mA default and 100mA alternate) for MC73831 single-cell LiPo charger
- MAX17048 single-cell LiPo fuel gauge
- Low power consumption (15µA when MGM240P is in low power mode)
- Reset Button:
- Physical push-button
- Reset signal can be tied to A0 to enable use as a peripheral device
- MGM240P wireless module:
- Built around the EFR32MG24 wireless SoC
- 32-bit Arm-M33 core processor at 39MHz
- 1536kB flash memory
- 256kB RAM
- Supports multiple 802.15.4 wireless protocols (Zigbee® and OpenThread®)
- 5.3 Bluetooth Low Energy
- Matter-ready
- Secure vault® support
- Built-in antenna
- LEDs:
- PWR - Red power LED
- CHG - Yellow battery charging status LED
- STAT - Blue status LED
Applications
- Smart home devices
- Lighting
- Gateways and digital assistants
- Building automation and security
Videos
Additional Resources
Dimension Diagram
Published: 2023-03-09
| Updated: 2023-11-22
