STMicroelectronics ST730 Low-Dropout (LDO) Voltage Regulator
STMicroelectronics ST730 Low-Dropout (LDO) Voltage Regulator is a 300mA regulator designed for several medium voltage applications. Ultra-low quiescent current of 5μA makes it suitable for applications permanently connected to a power supply/battery. This feature is also useful when electronic modules remain permanently turned on. The ST730 embeds protection functions, such as current limit, short-circuit, and thermal shutdown. The extended input voltage range, low drop voltage, and low quiescent current features make it suitable for low-power after-market automotive and consumer applications.Features
- Wide 2.5V to 28V input voltage range
- Ultra-low quiescent current
- 5μA typical at no-load
- 10μA maximum across the full temperature range
- 1μA maximum in shutdown
- ±0.5% high output voltage accuracy at +25°C, ±2.5% across temperature range
- Up to 300mA output current
- Fixed output voltage versions, starting from 1.2V to 12V with 100mV steps
- Adjustable voltage version, starting from 1.2V to VIN - VDROP
- Stable with low ESR capacitors (0.47µF minimum)
- Thermal shutdown protection
- Current limit and SOA protection
- -40°C to +125°C operating temperature range
Applications
- Post regulation
- Electronic meters
- Smoke detectors / alarms
- Portable equipment
- Industrial application
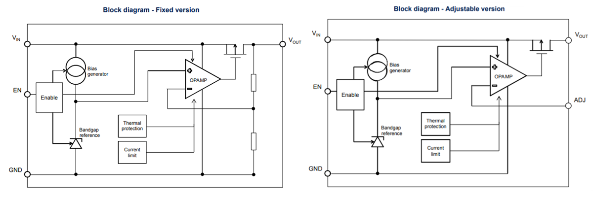
Block Diagram
eBook
Published: 2019-08-20
| Updated: 2024-04-23
