STMicroelectronics MIS2DU12 Ultra-Low-Power Accelerometer

STMicroelectronics MIS2DU12 Ultra-Low-Power Accelerometer is a high-performance, linear 3-axis accelerometer featuring advanced digital capabilities. The MEMS and ASIC components are specifically engineered to deliver an exceptional ultra-low-power architecture, where the antialiasing filter operates with low power consumption. The STMicroelectronics MIS2DU12 offers user-selectable full-scale ranges of ±2g, ±4g, ±8g, and ±16g, and supports output data rates from 1.6Hz up to 800Hz for precise acceleration measurements.

To optimize system efficiency, the MIS2DU12 integrates a 128-level FIFO buffer, enabling extensive data storage and reducing overall power consumption. Additionally, built-in self-test functionality allows users to verify sensor performance within the final application. The device includes a dedicated internal engine for motion and acceleration processing, supporting features such as free-fall detection, wake-up, single/double-tap recognition, activity/inactivity monitoring, and 6D/4D orientation detection.

Features

  • 1.62V to 3.6V supply voltage range with independent I/O supply
  • Ultra-low-power consumption
    • 6.1µA typical in normal mode with an antialiasing filter
    • 0.47µA typical in ultra-low-power mode
    • 0.2µA typical in one-shot mode
    • 0.02µA typical in power-down mode
  • Low noise down to 181µg/√Hz (typical) at ±8g full scale
  • ±2g, ±4g, ±8g, and ±16g full scales
  • 1.6Hz to 800Hz ODR
  • Embedded FIFO - up to 512 samples of accelerometer and temperature data in high resolution or up to 768 samples of acceleration data at low resolution
  • Embedded temperature sensor
  • High-speed I2C/SPI/MIPI I3C® digital output interfaces
  • Embedded digital functions (free-fall, wake-up, single/double-tap recognition, activity/inactivity, and 6D/4D orientation)
  • Self-test
  • Small 2.0mm x 2.0mm x 0.74mm (maximum), 12-lead LGA package
  • High 10Kg shock survivability
  • ECOPACK and RoHS-compliant

Applications

  • Activity monitoring and posture detection for medical FDA Class III applications when used as a non-life-sustaining component
  • Patient monitoring and man down
  • Motion-activated functions
  • Pedometers

Specifications

  • ±2.5% linear acceleration cross-axis sensitivity
  • ±3% linear acceleration output data rate
  • ±9% sensitivity tolerance
  • 436μg/√Hz maximum noise density in normal mode
  • ±160mg zero-g level offset accuracy
  • ±1mg/°C typical zero-g offset change vs. temperature
  • ±0.035%/°C typical sensitivity change vs. temperature
  • Self-test positive difference
    • 50mg to 700mg for the X- and Y axis
    • 200mg to 1200mg for the Z-axis
  • 1.62V to 3.6V supply voltage range
  • 5.2µA to 9.2µA supply current range in normal mode with antialiasing filter
  • 0.47µA typical supply current in ultra-low-power mode
  • 100nA maximum supply current in power-down mode
  • 0.2V maximum digital low-level output voltage
  • Temperature sensor
    • ±15°C temperature offset
    • 0.045°C/LSB typical temperature sensor output change vs. temperature
  • SPI interface
    • 100ns minimum clock cycle
    • 10MHz maximum clock frequency
    • 6ns minimum CS setup time
    • 40ns minimum CS hold time
    • 12ns minimum SDI input setup time
    • 15ns minimum SDI input hold time
    • 50ns maximum SDO valid output and output disable time
    • 9ns minimum SDO output hold time
  • I2C interface
    • 0kHz to 400kHz (fast mode) or 1000kHz (fast mode plus) SCL clockfrequency ranges
    • 0.5µs (fast mode plus) or 1.3µs (fast mode) minimum SCL clock low times
    • 0.26µs (fast mode plus) or 0.6µs (fast mode) minimum SCL clock high times, START/REPEATED START condition hold times, REPEATED START condition setup times, and STOP condition setup times
    • 50ns (fast mode plus) or 100ns (fast mode) minimum SDA setup times
    • 0.9µs (fast mode) maximum SDA data hold time
    • 0.5µs (fast mode plus) or 1.3µs (fast mode) minimum bus free times between STOP and START conditions
    • 0.45µs (fast mode plus) or 0.9µs (fast mode) maximum data valid times and data valid acknowledge times
    • 400pF (fast mode) or 550pF (fast mode plus) maximum capacitive load for each bus line
  • Maximum acceleration (any axis, unpowered)
    • 3000g for 0.5ms
    • 10Kg for 0.2ms
  • 2kV maximum Human Body Model (HBM) ESD protection
  • -40°C to +85°C operating temperature range

Block Diagram

Block Diagram - STMicroelectronics MIS2DU12 Ultra-Low-Power Accelerometer

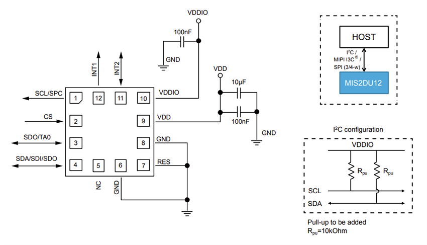
Electrical Connections (Top View)

Mechanical Drawing - STMicroelectronics MIS2DU12 Ultra-Low-Power Accelerometer
Published: 2026-01-13 | Updated: 2026-03-24