Texas Instruments bq25071EVM-658 Evaluation Module (EVM)

Texas Instruments bq25071EVM-658 Evaluation Module (EVM) is a complete charger module for evaluating the QFN packaged bq25071/bq25071-Q1 1A, Single-Input Single-Cell Linear Battery Charger solution for single-cell, LiFePO4 battery-powered systems used in a wide range of portable applications.

Features

  • Programmable battery charge current via external resistors and digital input pins
  • Adapter input operating range of 3.75V – 10.2V
  • LED indication for charge
  • Test points for key signals are available for testing purposes

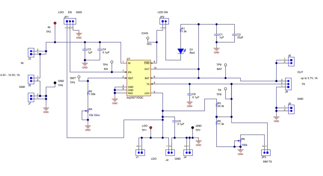
Schematic

Schematic - Texas Instruments bq25071EVM-658 Evaluation Module (EVM)
Published: 2019-10-17 | Updated: 2025-03-11