Texas Instruments INA185EVM Evaluation Module

Texas Instruments INA185EVM Evaluation Module provides the requirements and interface options for evaluating the INA185Ax. The INA185Ax are current sense amplifiers designed for cost-sensitive space-constrained applications.

The Texas Instruments INA185EVM is designed to provide a basic functional evaluation of the device family. The INA185EVM consists of a single PCB, breakable into four individual pieces to allow assessment of the different device variants. The Board can evaluate high- and low-side configurations and test points to ease access to device pins. The fixture layout is not intended as a model for the target circuit or laid out for electromagnetic (EMI) testing.

Features

  • Evaluation of the INA185Ax in all gain options
  • Test points to allow ease of access to device pins
  • Capability to evaluate both high-side and low-side configurations

Layout

Location Circuit - Texas Instruments INA185EVM Evaluation Module

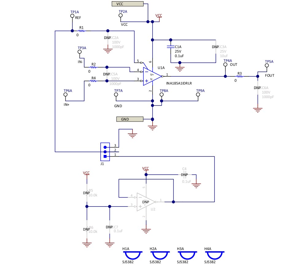
Schematic

Schematic - Texas Instruments INA185EVM Evaluation Module
Published: 2019-04-22 | Updated: 2023-08-22